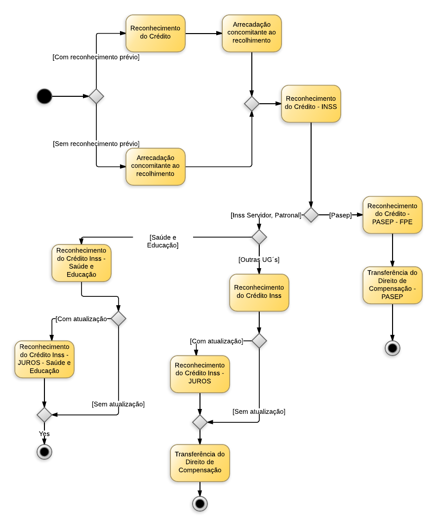
Arquivo:20131217122126!Transferências Intergovernamentais Recebidas - FPE.png
Ir para navegação
Ir para pesquisar
Tamanho desta previsualização: 498 × 599 pixels. Outra resolução: 885 × 1 065 pixels.
Arquivo original (885 × 1 065 pixels, tamanho: 119 kB, tipo MIME: image/png)
Descrição do arquivo
Importing file
Histórico do arquivo
Clique em uma data/horário para ver como o arquivo estava em um dado momento.
| Data e horário | Miniatura | Dimensões | Usuário | Comentário | |
|---|---|---|---|---|---|
| atual | 19h37min de 2 de agosto de 2023 | 885 × 1 065 (119 kB) | Maintenance script (discussão | contribs) | == Descrição do arquivo == Importing file |
Você não pode substituir este arquivo.
Uso do arquivo
Os seguintes arquivos são duplicados deste arquivo (mais detalhes):
Não há páginas que usem este arquivo.