Material de Distribuição Gratuita: mudanças entre as edições
imported>Walace Sem resumo de edição |
imported>Walace |
||
| Linha 215: | Linha 215: | ||
* [[Gestão de Estoque]] | * [[Gestão de Estoque]] | ||
== Fluxo de Procedimentos - Gestão de Estoque == | |||
[[Arquivo:Material de Consumo - Gestão de Estoque.png|500px|center|Procedimentos contábeis para Material de Consumo]] | |||
=== Contabilização === | |||
A tabela abaixo apresenta os mecanismos usados no sistema para executar os procedimentos contábeis ilustrados no diagrama acima. | |||
{| class="wikitable" | |||
|- | |||
! Procedimento Contábil | |||
! Documento | |||
! Operação Patrimonial / Evento | |||
! UG1 | |||
! UG2 | |||
<!---------------------------------------------------------------> | |||
|- | |||
|align="center"| Transferência a Unidades Gestoras | |||
|align="center"| Nota Patrimonial | |||
|align="center"| '''Operação Patrimonial (31/14)'''<br/> | |||
Saída Por Transferência concedida a outra Unidade Gestora | |||
|align="center"| UG que transferiu o material | |||
|align="center"| UG que recebeu o material | |||
<!---------------------------------------------------------------> | |||
|- | |||
|align="center"| Ajuste a Valor de Mercado | |||
|align="center"| Nota Patrimonial | |||
|align="center"| '''Operação Patrimonial (31)'''<br/> | |||
Ajuste a Valor de Mercado | |||
|align="center"| UG cujo valor do material está sendo ajustado | |||
|align="center"| N/A | |||
<!---------------------------------------------------------------> | |||
|} | |||
Edição das 18h27min de 19 de abril de 2014
Definição
Despesas orçamentárias com aquisição de materiais, bens ou serviços para distribuição gratuita, tais como livros didáticos, medicamentos, gêneros alimentícios e outros materiais, bens ou serviços que possam ser distribuídos gratuitamente, exceto se destinados a premiações culturais, artísticas, científicas, desportivas e outras.
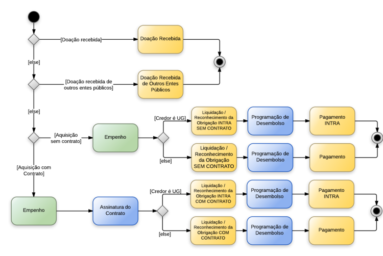
Fluxo de Procedimentos - Entradas
Contabilização
A tabela abaixo apresenta os mecanismos usados no sistema para executar os procedimentos contábeis ilustrados no diagrama acima.
| Procedimento Contábil | Documento | Operação Patrimonial / Evento | UG1 | UG2 |
|---|---|---|---|---|
| Assinatura do Contrato | Nota Patrimonial | Operação Patrimonial (78) Assinatura do Contrato |
UG Executora | N/A |
| Empenho | Nota de Empenho | Eventos de Sistema 660012, 660015, 880003, 880007 |
UG Executora | N/A |
| Liquidação / Reconhecimento da Obrigação SEM CONTRATO | Nota de Liquidação | Operação Patrimonial (12) Reconhecimento da obrigação e ingresso no almoxarifado - SEM CONTRATO |
UG Executora | N/A |
| Liquidação / Reconhecimento da Obrigação COM CONTRATO | Nota de Liquidação | Operação Patrimonial (12+88) Reconhecimento da obrigação e ingresso no almoxarifado - COM CONTRATO |
UG Executora | N/A |
| Liquidação / Reconhecimento da Obrigação INTRA SEM CONTRATO | Nota de Liquidação | Operação Patrimonial (12+14) Reconhecimento da obrigação e ingresso no almoxarifado - INTRA - SEM CONTRATO |
UG Executora | UG fornecedora do Material de Consumo (Credor da NE) |
| Liquidação / Reconhecimento da Obrigação INTRA COM CONTRATO | Nota de Liquidação | Operação Patrimonial (12+88/14) Reconhecimento da obrigação e ingresso no almoxarifado - INTRA - COM CONTRATO |
UG Executora | UG fornecedora do Material de Consumo(Credor da NE) |
| Programação de Desembolso | Programação de Desembolso Orçamentária | Eventos de Sistema 770001, 770002 |
UG Executora | N/A |
| Pagamento | Ordem Bancária Orçamentária | Operação Patrimonial (21) Pagamento da despesa empenhada e liquidada no Exercício Atual |
UG Executora | N/A |
| Pagamento INTRA | Ordem Bancária Orçamentária | Operação Patrimonial (21/11+66) Pagamento da despesa empenhada e liquidada no Exercício Atual - INTRA |
UG Executora | UG fornecedora do Material de Consumo(Credor da NE) |
| Doação Recebida | Nota Patrimonial | Operação Patrimonial (14) Doação Recebida |
UG que recebeu a doação | N/A |
| Produção Própria | Nota Patrimonial | Operação Patrimonial (14) Entrada por Produção Própria |
UG que produziu | N/A |
| Doação Recebida de Outro Ente Público | Nota Patrimonial | Operação Patrimonial (14) Entrada por Doação Recebida de Outro Ente Público |
UG que recebeu a doação | N/A |
Fluxo de Procedimentos - Saídas
Contabilização
A tabela abaixo apresenta os mecanismos usados no sistema para executar os procedimentos contábeis ilustrados no diagrama acima.
| Procedimento Contábil | Documento | Operação Patrimonial / Evento | UG1 | UG2 |
|---|---|---|---|---|
| Saída por Consumo | Nota Patrimonial | Operação Patrimonial (31) Saída por Consumo/Distribuição |
UG que distribuiu o material | N/A |
| Saída por Destruição | Nota Patrimonial | Operação Patrimonial (31) Saída por Destruição |
UG que detinha em estoque o material destruído | N/A |
| Baixa por Extravio - Apuração de Responsabilidade | Nota Patrimonial | Operação Patrimonial (11) Saída por Extravio, com inscrição em Responsabilidade em Apuração |
UG cujo material extraviou | N/A |
| Restituição da Mercadoria após Apuração de Responsabilidade | Nota Patrimonial | Operação Patrimonial (11) Restituição da Mercadoria após Apuração de Responsabilidade |
UG para a qual a restituição está sendo feita | N/A |
| Constatação de Perda após a Apuração de Responsabilidade | Nota Patrimonial | Operação Patrimonial (31) Constatação de Perda após a Apuração de Responsabilidade |
UG para a qual a perda foi constatada | N/A |
| Doação concedida | Nota Patrimonial | Operação Patrimonial (31) Saída por Doação concedida a Pessoa Jurídica Sem Fins Lucrativos |
UG que realizou a doação | N/A |
| Doação concedida | Nota Patrimonial | Operação Patrimonial (31/14) Saída por Doação concedida a outra Unidade Gestora |
UG que realizou a doação | UG que recebeu a doação |
| Doação concedida | Nota Patrimonial | Operação Patrimonial (31/14) Saída por Doação concedida a outro Ente Público |
UG que realizou a doação | N/A
|
Fluxo de Procedimentos - Gestão de Estoque
Contabilização
A tabela abaixo apresenta os mecanismos usados no sistema para executar os procedimentos contábeis ilustrados no diagrama acima.
| Procedimento Contábil | Documento | Operação Patrimonial / Evento | UG1 | UG2 |
|---|---|---|---|---|
| Transferência a Unidades Gestoras | Nota Patrimonial | Operação Patrimonial (31/14) Saída Por Transferência concedida a outra Unidade Gestora |
UG que transferiu o material | UG que recebeu o material |
| Ajuste a Valor de Mercado | Nota Patrimonial | Operação Patrimonial (31) Ajuste a Valor de Mercado |
UG cujo valor do material está sendo ajustado | N/A
|