Material de Distribuição Gratuita: mudanças entre as edições

De Wiki Siafe
Ir para navegação Ir para pesquisar
imported>Monica.ramineli
imported>Gabriel.borges
Linha 4: Linha 4:


== Fluxo de Procedimentos - Entradas ==
== Fluxo de Procedimentos - Entradas ==
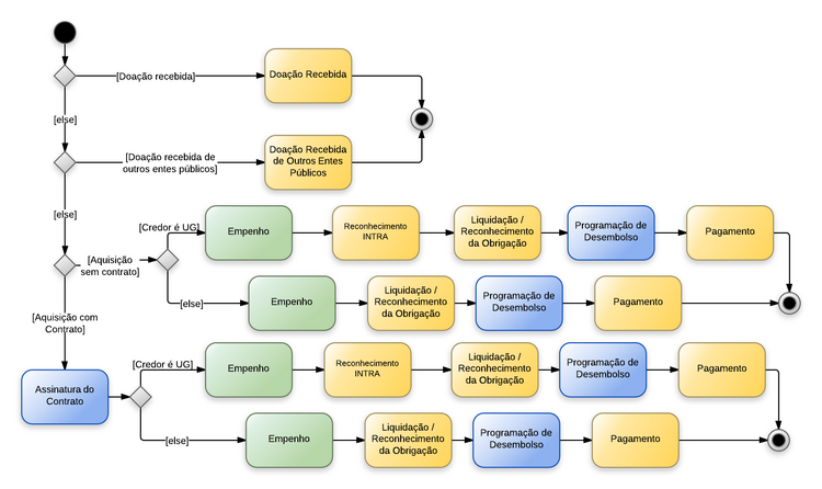
[[Arquivo:material de distribuição gratuita.png|750px|center|Procedimentos contábeis para Material de Consumo]]
[[Arquivo:Material de Consumo - Entradas.png|750px|center|Procedimentos contábeis para Material de Consumo]]


=== Contabilização ===
=== Contabilização ===
Linha 29: Linha 29:
|align="center"| Empenho
|align="center"| Empenho
|align="center"| Nota de Empenho
|align="center"| Nota de Empenho
|align="center"| '''Eventos de Sistema'''<br/>  
|align="center"| '''Eventos de Sistema''' <br/>  
660012, 880003, 880007
660012, 880003, 880007 <br/>
880057 - com contrato<br/>
780006 - credor UG
|align="center"| UG Executora
|align="center"| UG Executora
|align="center"| N/A
|align="center"| N/A
<!--------------------------------------------------------------->
<!--------------------------------------------------------------->
|-
|-
|align="center"| Liquidação / Reconhecimento da Obrigação SEM CONTRATO
|align="center"| Reconhecimento INTRA
|align="center"| Nota de Liquidação
|align="center"| Nota de Liquidação
|align="center"| '''Operação Patrimonial (12)'''<br/>  
|align="center"| '''Operação Patrimonial (14)''' <br/>  
Reconhecimento da obrigação e ingresso no almoxarifado - SEM CONTRATO <br/>
Reconhecimento da obrigação com controle de Empenho <br/>
'''Eventos de Sistema'''<br/>  
'''Eventos de Sistema''' <br/>  
660018, 780005, 880006
780169
|align="center"| UG Executora
|align="center"| UG Contratada
|align="center"| N/A
|align="center"| UG Contratante
<!--------------------------------------------------------------->
<!--------------------------------------------------------------->
|-
|-
|align="center"| Liquidação / Reconhecimento da Obrigação COM CONTRATO
|align="center"| Liquidação / Reconhecimento  
|align="center"| Nota de Liquidação
|align="center"| Nota de Liquidação
|align="center"| '''Operação Patrimonial (12+88)'''<br/>  
|align="center"| '''Operação Patrimonial (32)''' <br/>  
Reconhecimento da obrigação e ingresso no almoxarifado - COM CONTRATO <br/>
Reconhecimento da obrigação <br/>
'''Eventos de Sistema'''<br/>  
'''Eventos de Sistema''' <br/>  
660018, 780005, 880006
660018, 780005, 880006 <br/>
880058 - com contrato <br/>
870020 - credor UG
|align="center"| UG Executora
|align="center"| UG Executora
|align="center"| N/A
|align="center"| N/A
<!--------------------------------------------------------------->
<!--------------------------------------------------------------->
|-
|-
|align="center"| Liquidação / Reconhecimento da Obrigação INTRA SEM CONTRATO
|align="center"| Liquidação / Reconhecimento e incorporação de ativo
|align="center"| Nota de Liquidação
|align="center"| Nota de Liquidação
|align="center"| '''Operação Patrimonial (12+14)'''<br/>  
|align="center"| '''Operação Patrimonial (02)''' <br/>  
Reconhecimento da obrigação e ingresso no almoxarifado - INTRA - SEM CONTRATO <br/>
Reconhecimento da obrigação e incorporação de ativo <br/>
'''Eventos de Sistema'''<br/>  
<span style="color:blue">'''Item Patrimonial referente ao <br/>ativo incorporado <br/>Operação Patrimonial (10)''' <br/>
660018, 780005, 880006
Incorporação de Ativo na NL a partir de outro Tipo Patrimonial</span> <br/>
'''Eventos de Sistema''' <br/>  
660018, 780005, 880006<br/>
880058 - com contrato <br/>
870020 - credor UG
|align="center"| UG Executora
|align="center"| UG Executora
|align="center"| UG fornecedora do Material de Consumo (Credor da NE)
|align="center"| N/A
<!--------------------------------------------------------------->
|-
|align="center"| Liquidação / Reconhecimento da Obrigação INTRA COM CONTRATO
|align="center"| Nota de Liquidação
|align="center"| '''Operação Patrimonial (12+88/14)'''<br/>
Reconhecimento da obrigação e ingresso no almoxarifado - INTRA - COM CONTRATO <br/>
'''Eventos de Sistema'''<br/>
660018, 780005, 880006, 880078
|align="center"| UG Executora
|align="center"| UG fornecedora do Material de Consumo(Credor da NE)
<!--------------------------------------------------------------->
<!--------------------------------------------------------------->
|-
|-
Linha 88: Linha 86:
Pagamento da despesa empenhada e liquidada no Exercício Atual <br/>
Pagamento da despesa empenhada e liquidada no Exercício Atual <br/>
'''Eventos de Sistema'''<br/>  
'''Eventos de Sistema'''<br/>  
660023, 770003, 880002
660023, 770003, 880002<br/>
880059 - com contrato
|align="center"| UG Executora
|align="center"| UG Executora
|align="center"| N/A
|align="center"| N/A
<!--------------------------------------------------------------->
|-
|align="center"| Pagamento INTRA
|align="center"| Ordem Bancária Orçamentária
|align="center"| '''Operação Patrimonial (21/11+66)'''<br/>
Pagamento da despesa empenhada e liquidada no Exercício Atual - INTRA <br/>
'''Eventos de Sistema'''<br/>
660023, 770003, 880002
|align="center"| UG Executora
|align="center"| UG fornecedora do Material de Consumo(Credor da NE)
<!--------------------------------------------------------------->
<!--------------------------------------------------------------->
|-
|-
Linha 108: Linha 97:
Doação Recebida
Doação Recebida
|align="center"| UG que recebeu a doação
|align="center"| UG que recebeu a doação
|align="center"| N/A
<!--------------------------------------------------------------->
|-
|align="center"| Produção Própria
|align="center"| Nota Patrimonial
|align="center"| '''Operação Patrimonial (14)'''<br/>
Entrada por Produção Própria
|align="center"| UG que produziu
|align="center"| N/A
|align="center"| N/A
<!--------------------------------------------------------------->
<!--------------------------------------------------------------->

Edição das 19h08min de 2 de julho de 2014

Definição

Despesas orçamentárias com aquisição de materiais, bens ou serviços para distribuição gratuita, tais como livros didáticos, medicamentos, gêneros alimentícios e outros materiais, bens ou serviços que possam ser distribuídos gratuitamente, exceto se destinados a premiações culturais, artísticas, científicas, desportivas e outras.

Fluxo de Procedimentos - Entradas

Procedimentos contábeis para Material de Consumo

Contabilização

A tabela abaixo apresenta os mecanismos usados no sistema para executar os procedimentos contábeis ilustrados no diagrama acima.

Procedimento Contábil Documento Operação Patrimonial / Evento UG1 UG2
Assinatura do Contrato Nota Patrimonial Operação Patrimonial (78)

Assinatura do Contrato

UG Executora N/A
Empenho Nota de Empenho Eventos de Sistema

660012, 880003, 880007
880057 - com contrato
780006 - credor UG

UG Executora N/A
Reconhecimento INTRA Nota de Liquidação Operação Patrimonial (14)

Reconhecimento da obrigação com controle de Empenho
Eventos de Sistema
780169

UG Contratada UG Contratante
Liquidação / Reconhecimento Nota de Liquidação Operação Patrimonial (32)

Reconhecimento da obrigação
Eventos de Sistema
660018, 780005, 880006
880058 - com contrato
870020 - credor UG

UG Executora N/A
Liquidação / Reconhecimento e incorporação de ativo Nota de Liquidação Operação Patrimonial (02)

Reconhecimento da obrigação e incorporação de ativo
Item Patrimonial referente ao
ativo incorporado
Operação Patrimonial (10)

Incorporação de Ativo na NL a partir de outro Tipo Patrimonial

Eventos de Sistema
660018, 780005, 880006
880058 - com contrato
870020 - credor UG

UG Executora N/A
Programação de Desembolso Programação de Desembolso Orçamentária Eventos de Sistema

770001, 770002

UG Executora N/A
Pagamento Ordem Bancária Orçamentária Operação Patrimonial (21)

Pagamento da despesa empenhada e liquidada no Exercício Atual
Eventos de Sistema
660023, 770003, 880002
880059 - com contrato

UG Executora N/A
Doação Recebida Nota Patrimonial Operação Patrimonial (14)

Doação Recebida

UG que recebeu a doação N/A
Doação Recebida de Outro Ente Público Nota Patrimonial Operação Patrimonial (14)

Entrada por Doação Recebida de Outro Ente Público

UG que recebeu a doação N/A

Fluxo de Procedimentos - Saídas

Procedimentos contábeis para Material de Consumo

Contabilização

A tabela abaixo apresenta os mecanismos usados no sistema para executar os procedimentos contábeis ilustrados no diagrama acima.

Procedimento Contábil Documento Operação Patrimonial / Evento UG1 UG2
Saída por Consumo Nota Patrimonial Operação Patrimonial (31)

Saída por Consumo/Distribuição

UG que distribuiu o material N/A
Saída por Destruição Nota Patrimonial Operação Patrimonial (31)

Saída por Destruição

UG que detinha em estoque o material destruído N/A
Início de Apuração de Responsabilidade em decorrência de Extravio Nota Patrimonial Operação Patrimonial (11)

Início de Apuração de Responsabilidade

UG cujo material extraviou N/A
Restituição da Mercadoria após Apuração de Responsabilidade Nota Patrimonial Operação Patrimonial (11)

Restituição da Mercadoria após Apuração de Responsabilidade

UG para a qual a restituição está sendo feita N/A
Constatação de Perda após a Apuração de Responsabilidade Nota Patrimonial Operação Patrimonial (31)

Constatação de Perda após a Apuração de Responsabilidade

UG para a qual a perda foi constatada N/A
Doação concedida Nota Patrimonial Operação Patrimonial (31)

Saída por Doação concedida a Pessoa Jurídica Sem Fins Lucrativos

UG que realizou a doação N/A
Doação concedida Nota Patrimonial Operação Patrimonial (31/14)

Saída por Doação concedida a outra Unidade Gestora

UG que realizou a doação UG que recebeu a doação
Doação concedida Nota Patrimonial Operação Patrimonial (31/14)

Saída por Doação concedida a outro Ente Público

UG que realizou a doação N/A


Fluxo de Procedimentos - Gestão de Estoque

Procedimentos contábeis para Material de Consumo

Contabilização

A tabela abaixo apresenta os mecanismos usados no sistema para executar os procedimentos contábeis ilustrados no diagrama acima.

Procedimento Contábil Documento Operação Patrimonial / Evento UG1 UG2
Transferência a Unidades Gestoras Nota Patrimonial Operação Patrimonial (31/14)

Saída Por Transferência concedida a outra Unidade Gestora

UG que transferiu o material UG que recebeu o material
Ajuste a Valor de Mercado Nota Patrimonial Operação Patrimonial (31)

Ajuste a Valor de Mercado

UG cujo valor do material está sendo ajustado N/A