Material de Distribuição Gratuita: mudanças entre as edições

De Wiki Siafe
Ir para navegação Ir para pesquisar
imported>Monica.ramineli
imported>Monica.ramineli
 
(Uma revisão intermediária pelo mesmo usuário não está sendo mostrada)
Linha 4: Linha 4:


== Fluxo de Procedimentos - Entradas ==
== Fluxo de Procedimentos - Entradas ==
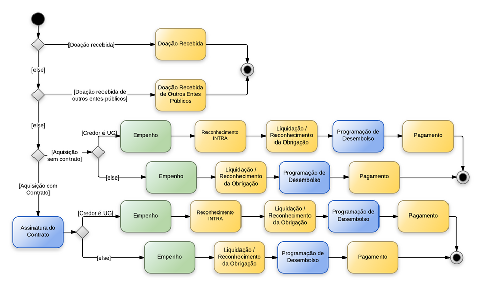
[[Arquivo:Material de Consumo - Entradas.png|750px|center|Procedimentos contábeis para Material de Consumo]]
[[Arquivo:Material de Consumo - Entradas.png|950px|center|Procedimentos contábeis para Material de Consumo]]


=== Contabilização ===
=== Contabilização ===
Linha 86: Linha 86:
Pagamento da despesa empenhada e liquidada no Exercício Atual <br/>
Pagamento da despesa empenhada e liquidada no Exercício Atual <br/>
'''Eventos de Sistema'''<br/>  
'''Eventos de Sistema'''<br/>  
660023, 770003, 880002<br/>
660023, 770012, 770013, 880002<br/>
880059 - com contrato
880059 - com contrato
|align="center"| UG Executora
|align="center"| UG Executora
Linha 221: Linha 221:
Transferência entre almoxarifados  
Transferência entre almoxarifados  
|align="center"| UG que transferiu o material
|align="center"| UG que transferiu o material
|align="center"| UG que recebeu o material
|align="center"| N/A
<!--------------------------------------------------------------->
<!--------------------------------------------------------------->
|-
|-

Edição atual tal como às 18h07min de 21 de julho de 2014

Definição

Despesas orçamentárias com aquisição de materiais, bens ou serviços para distribuição gratuita, tais como livros didáticos, medicamentos, gêneros alimentícios e outros materiais, bens ou serviços que possam ser distribuídos gratuitamente, exceto se destinados a premiações culturais, artísticas, científicas, desportivas e outras.

Fluxo de Procedimentos - Entradas

Procedimentos contábeis para Material de Consumo

Contabilização

A tabela abaixo apresenta os mecanismos usados no sistema para executar os procedimentos contábeis ilustrados no diagrama acima.

Procedimento Contábil Documento Operação Patrimonial / Evento UG1 UG2
Assinatura do Contrato Nota Patrimonial Operação Patrimonial (78)

Assinatura do Contrato

UG Executora N/A
Empenho Nota de Empenho Eventos de Sistema

660012, 880003, 880007
880057 - com contrato
780006 - credor UG

UG Executora N/A
Reconhecimento INTRA Nota de Liquidação Operação Patrimonial (14)

Reconhecimento da obrigação com controle de Empenho
Eventos de Sistema
780169

UG Contratada UG Contratante
Liquidação / Reconhecimento Nota de Liquidação Operação Patrimonial (32)

Reconhecimento da obrigação
Eventos de Sistema
660018, 780005, 880006
880058 - com contrato
870020 - credor UG

UG Executora N/A
Liquidação / Reconhecimento e incorporação de ativo Nota de Liquidação Operação Patrimonial (02)

Reconhecimento da obrigação e incorporação de ativo
Item Patrimonial referente ao
ativo incorporado
Operação Patrimonial (10)

Incorporação de Ativo na NL a partir de outro Tipo Patrimonial

Eventos de Sistema
660018, 780005, 880006
880058 - com contrato
870020 - credor UG

UG Executora N/A
Programação de Desembolso Programação de Desembolso Orçamentária Eventos de Sistema

770001, 770002

UG Executora N/A
Pagamento Ordem Bancária Orçamentária Operação Patrimonial (21)

Pagamento da despesa empenhada e liquidada no Exercício Atual
Eventos de Sistema
660023, 770012, 770013, 880002
880059 - com contrato

UG Executora N/A
Doação Recebida Nota Patrimonial Operação Patrimonial (14)

Doação Recebida

UG que recebeu a doação N/A
Doação Recebida de Outro Ente Público Nota Patrimonial Operação Patrimonial (14)

Entrada por Doação Recebida de Outro Ente Público

UG que recebeu a doação N/A

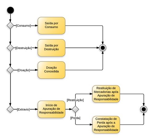
Fluxo de Procedimentos - Saídas

Procedimentos contábeis para Material de Consumo

Contabilização

A tabela abaixo apresenta os mecanismos usados no sistema para executar os procedimentos contábeis ilustrados no diagrama acima.

Procedimento Contábil Documento Operação Patrimonial / Evento UG1 UG2
Saída por Consumo Nota Patrimonial Operação Patrimonial (31)

Saída por Consumo/Distribuição

UG que distribuiu o material N/A
Saída por Destruição Nota Patrimonial Operação Patrimonial (31)

Saída por Destruição

UG que detinha em estoque o material destruído N/A
Início de Apuração de Responsabilidade em decorrência de Extravio Nota Patrimonial Operação Patrimonial (31+78)

Início de Apuração de Responsabilidade

UG cujo material extraviou N/A
Restituição da Mercadoria após Apuração de Responsabilidade Nota Patrimonial Operação Patrimonial (11)

Restituição da Mercadoria após Apuração de Responsabilidade

UG para a qual a restituição está sendo feita N/A
Constatação de Perda após a Apuração de Responsabilidade Nota Patrimonial Operação Patrimonial (31)

Constatação de Perda após a Apuração de Responsabilidade

UG para a qual a perda foi constatada N/A
Doação concedida Nota Patrimonial Operação Patrimonial (31)

Saída por Doação concedida a Pessoa Jurídica Sem Fins Lucrativos

UG que realizou a doação N/A
Doação concedida Nota Patrimonial Operação Patrimonial (31/14)

Saída por Doação concedida a outra Unidade Gestora

UG que realizou a doação UG que recebeu a doação
Doação concedida Nota Patrimonial Operação Patrimonial (31/14)

Saída por Doação concedida a outro Ente Público

UG que realizou a doação N/A


Fluxo de Procedimentos - Gestão de Estoque

Procedimentos contábeis para Material de Consumo

Contabilização

A tabela abaixo apresenta os mecanismos usados no sistema para executar os procedimentos contábeis ilustrados no diagrama acima.

Procedimento Contábil Documento Operação Patrimonial / Evento UG1 UG2
Transferência a Unidades Gestoras Nota Patrimonial Operação Patrimonial (31/14)

Saída Por Transferência concedida a outra Unidade Gestora

UG que transferiu o material UG que recebeu o material
Transferência dentro da Unidade Gestora Nota Patrimonial Operação Patrimonial (11)

Transferência entre almoxarifados

UG que transferiu o material N/A
Ajuste a Valor de Mercado Nota Patrimonial Operação Patrimonial (31)

Ajuste a Valor de Mercado

UG cujo valor do material está sendo ajustado N/A