Despesas Antecipadas: mudanças entre as edições

De Wiki Siafe
Ir para navegação Ir para pesquisar
imported>Monica.ramineli
Sem resumo de edição
imported>Monica.ramineli
Linha 77: Linha 77:
|align="center"| Diversos Responsáveis em Apuração - Despesas Antecipadas
|align="center"| Diversos Responsáveis em Apuração - Despesas Antecipadas
|align="center"| Nota Patrimonial
|align="center"| Nota Patrimonial
Inscrição de Diversos Responsaveis em Apuração - Responsáveis por Danos <br/>  
|align="center"| Inscrição de Diversos Responsaveis em Apuração - Responsáveis por Danos <br/>  
'''Evento Complementar''' <br/>  
'''Evento Complementar''' <br/>  
780162<br/>
780162<br/>

Edição das 17h12min de 23 de julho de 2014

Definição

Compreende pagamentos de variações patrimoniais diminutivas (VPD) antecipadas, cujos benefícios ou prestação de serviço a entidade ocorrerão até o termino do exercício seguinte.

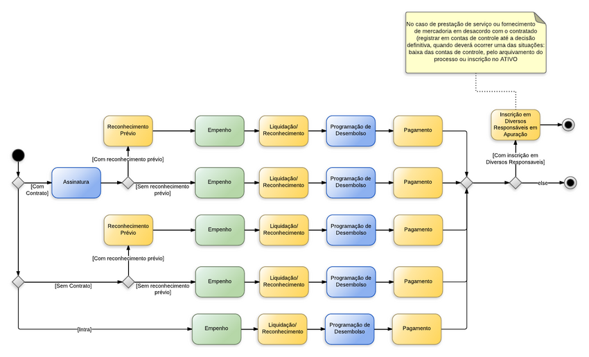
Fluxo de Procedimentos

Outros Serv-ídica - Outros Serviços de Terceiros - Pessoa Jurídica.png

Contabilização

A tabela abaixo apresenta os mecanismos usados no sistema para executar os procedimentos contábeis ilustrados no diagrama acima.

Procedimento Contábil Documento Operação Patrimonial / Evento UG1 UG2
Assinatura do Contrato Nota Patrimonial Operação Patrimonial (78)

Assinatura do contrato

UG Executora N/A
Reconhecimento Prévio Nota Patrimonial Operação Patrimonial (22)

Reconhecimento da obrigação sem suporte orcamentario

UG Executora N/A
Empenho Nota de Empenho Eventos de Sistema

660012, 880003, 880007
880057 - com contrato
780006 - credor UG

UG Executora N/A
Liquidação / Reconhecimento Nota de Liquidação Operação Patrimonial (32)

Reconhecimento da obrigação
Eventos de Sistema
660018, 780005, 880006
880058 - com contrato
870020 - credor UG

UG Executora N/A
Programação de Desembolso Programação de Desembolso Orçamentária Eventos de Sistema

770001, 770002

UG Executora N/A
Pagamento Ordem Bancária Orçamentária Operação Patrimonial (21)

Pagamento da despesa empenhada e liquidada no Exercício Atual
Eventos de Sistema
660023, 770003, 880002
880059 - com contrato

UG Executora N/A
Diversos Responsáveis em Apuração - Despesas Antecipadas Nota Patrimonial Inscrição de Diversos Responsaveis em Apuração - Responsáveis por Danos

Evento Complementar
780162

UG Executora N/A