Transferência Intergovenamentais Recebidas

De Wiki Siafe
Revisão de 14h56min de 29 de agosto de 2014 por imported>Monica.ramineli (→‎Contabilização)
Ir para navegação Ir para pesquisar

Definição

Recursos recebidos da União que são constitucionalmente devidos ao Estado. Ex: CIDE, FPE, COTA PARTE IPI, etc.

Fluxo de Procedimentos

Tranferências Intergovenamentais Recebidas.png

Contabilização

A tabela abaixo apresenta os mecanismos usados no sistema para executar os procedimentos contábeis ilustrados no diagrama acima:

Procedimento Contábil Documento Operação Patrimonial / Evento UG1 UG2
Transferência Intergovernamentais Recebidas Guia de Recolhimento Orçamentária Operação Patrimonial (14)

Reconhecimento, Arrecadação e Recolhimento
Eventos Complementar
780001
Eventos de Sistema
660027

UG que recebeu a transferência N/A

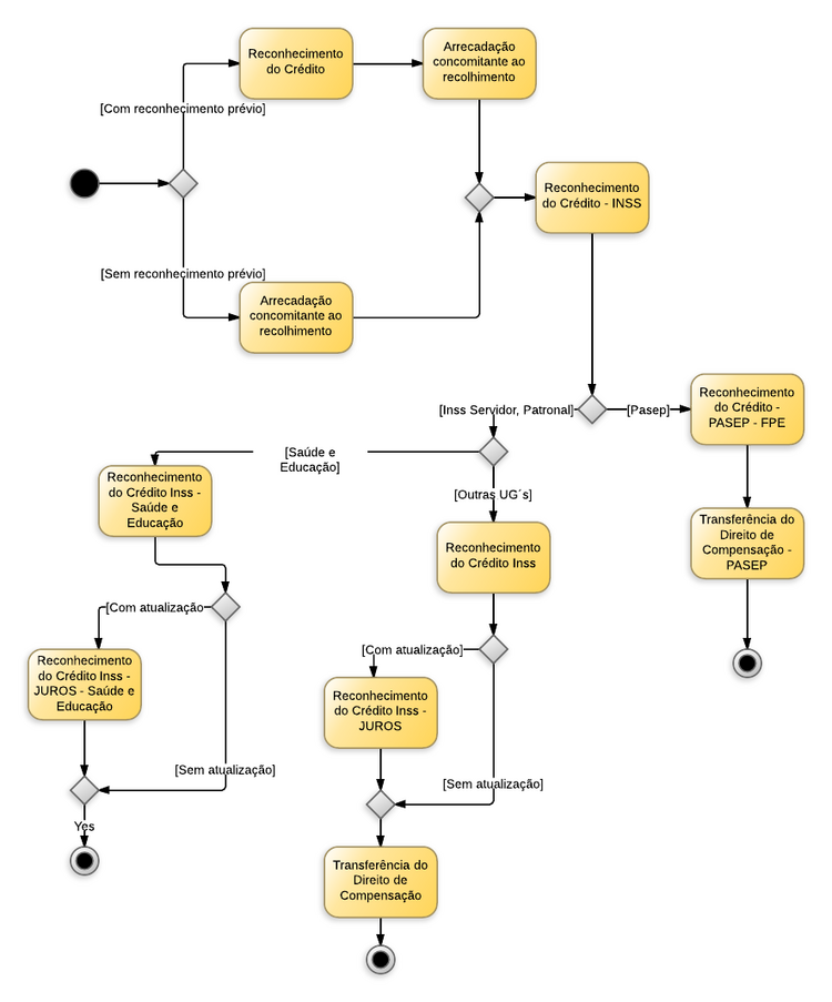
Fluxo de Procedimentos

Transferências Intergovernamentais Recebidas - FPE .png

Contabilização

A tabela abaixo apresenta os mecanismos usados no SIGEFES para executar os procedimentos contábeis ilustrados no diagrama acima.

Procedimento Contábil Documento Operação Patrimonial / Evento UG1 UG2
Arrecadação concomitante ao recolhimento sem reconhecimento prévio Guia de Recolhimento Orçamentária Operação Patrimonial (14)

Arrecadação via mapa – rede bancária de arrecadação. Arrecadação concomitante ao recolhimento sem reconhecimento prévio – via depósito em conta bancária
Eventos Complementar
780091
Eventos de Sistema
660027

UG que arrecadou o crédito N/A
Reconhecimento de crédito tributário Nota Patrimonial Operação Patrimonial (14)

Reconhecimento de crédito tributário

UG que arrecadou o crédito N/A
Arrecadação concomitante ao recolhimento com reconhecimento prévio Guia de Recolhimento Orçamentária Operação Patrimonial (11)

Arrecadação via mapa – rede bancária de arrecadação. Arrecadação concomitante ao recolhimento sem reconhecimento prévio – via depósito em conta bancária
Eventos Complementar
780091
Eventos de Sistema
660027

UG que arrecadou o crédito N/A
Reconhecimento do Crédito INSS – UG 800102 OB Extra Orçamentária Operação Patrimonial (11)

UG 800102
Eventos Complementar
880009

UG 800102 N/A
Reconhecimento do Crédito PASEP - FPE Nota Patrimonial Operação Patrimonial (11)

Reconhecimento do Crédito PASEP - FPE
Eventos Complementar
120006

UG 800102 N/A
Reconhecimento do Crédito INSS – FPE Empregado Nota Patrimonial Operação Patrimonial (11)

Reconhecimento do Crédito INSS – FPE Empregado

UG 800102 N/A
Reconhecimento do Crédito INSS – FPE Empregador Nota Patrimonial Operação Patrimonial (11)

Reconhecimento do Crédito INSS – FPE Empregador

UG 800102 N/A
Reconhecimento do Crédito INSS – Servidor – SAÚDE E EDUCAÇÃO Nota Patrimonial Operação Patrimonial (11)

Reconhecimento do Crédito INSS – Servidor – SAÚDE E EDUCAÇÃO
Eventos Complementar
120003

UG 800102 N/A
Reconhecimento do Crédito INSS – PATRONAL – SAÚDE E EDUCAÇÃO Nota Patrimonial Operação Patrimonial (11)

Reconhecimento do Crédito INSS – PATRONAL – SAÚDE E EDUCAÇÃO
Eventos Complementar
120004

UG 800102 N/A
Reconhecimento do Crédito INSS – FPE Empregado Nota Patrimonial Operação Patrimonial (11)

Reconhecimento do Crédito INSS – FPE Empregado

UG 800102 N/A
Reconhecimento do Crédito INSS – FPE Empregador Nota Patrimonial Operação Patrimonial (11)

UG 800102
Eventos Complementar
880009

UG 800102 N/A
Reconhecimento do Crédito INSS – Servidor – SAÚDE E EDUCAÇÃO - JUROS Nota Patrimonial Operação Patrimonial (11)

Reconhecimento do Crédito INSS – Servidor – SAÚDE E EDUCAÇÃO
Eventos Complementar
120003

UG 800102 N/A
Reconhecimento do Crédito INSS – PATRONAL – SAÚDE E EDUCAÇÃO - JUROS Nota Patrimonial Operação Patrimonial (11)

UG 800102
Eventos Complementar
120004

UG 800102 N/A
Transferência do Direito de Compensação do PASEP - FPE Nota Patrimonial Operação Patrimonial (UG 1:31; UG 2:14))

Transferência do Direito de Compensação do PASEP - FPE
Eventos Complementar
120004

UG 800102 N/A
Transferência do Direito de Compensação – INSS/FPE - Patronal Nota Patrimonial Operação Patrimonial (UG 1:31; UG 2:14)

Transferência do Direito de Compensação – INSS/FPE - Patronal
Eventos Complementar
120004

UG 800102 N/A
Transferência do Direito de Compensação – INSS/FPE - Servidor Nota Patrimonial Operação Patrimonial (UG 1:31; UG 2:14)

Transferência do Direito de Compensação – INSS/FPE - Servidor
Eventos Complementar
120004

UG 800102 N/A
Transferência do Direito de Compensação – INSS/FPE – Servidor - JUROS Nota Patrimonial Operação Patrimonial (UG 1:31; UG 2:14)

Transferência do Direito de Compensação – INSS/FPE – Servidor – JUROS
Eventos Complementar
120004

UG 800102 N/A
Transferência do Direito de Compensação – INSS/FPE – Patronal - JUROS Nota Patrimonial Operação Patrimonial (UG 1:31; UG 2:14)

Transferência do Direito de Compensação – INSS/FPE – Patronal- JUROS
Eventos Complementar
120004

UG 800102 N/A

Fluxo de Procedimentos

Transferências Intergovernamentais Recebidas - SIMPLES NACIONAL.png

Contabilização

A tabela abaixo apresenta os mecanismos usados no SIGEFES para executar os procedimentos contábeis ilustrados no diagrama acima:

Procedimento Contábil Documento Operação Patrimonial / Evento UG1 UG2
Simples Nacional – Entrada em Conta D – Banco do Brasil Guia de Recolhimento Orçamentária Operação Patrimonial (12)

Simples Nacional – Entrada em Conta D – Banco do Brasil
Eventos Complementar
780003

UG que arrecadou o crédito N/A
Pagamento por DUA – Simples Nacional Ordem Bancária Extra Orçamentária Operação Patrimonial (21)

Pagamento por DUA – Simples Nacional

UG que arrecadou o crédito N/A