Premiações Artísticas, Científicas, Culturais e Desportivas

De Wiki Siafe
Revisão de 18h25min de 18 de dezembro de 2013 por imported>Fernando.carmo (→‎Fluxo de Procedimentos)
Ir para navegação Ir para pesquisar

Definição

Despesas orçamentárias com a aquisição de prêmios, condecorações, medalhas, troféus, etc., bem como com o pagamento de prêmios em pecúnia, inclusive decorrentes de sorteios lotéricos.

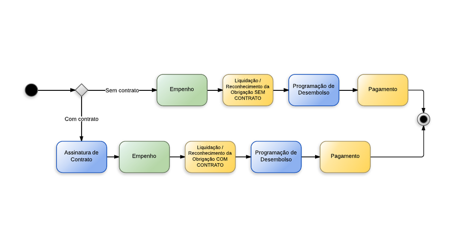
Fluxo de Procedimentos

Procedimentos contábeis para Material de Consumo

Contabilização

A tabela abaixo apresenta os mecanismos usados no SIGEFES para executar os procedimentos contábeis ilustrados no diagrama acima.


Procedimento Contábil Documento Operação Patrimonial / Evento UG1 UG2
Assinatura de Contrato Nota Patrimonial Operação Patrimonial (78)

Assinatura de Contrato

UG Executora N/A
Empenho Nota de Empenho Eventos de Sistema

660012, 660015, 880003, 880007

UG Executora N/A
Liquidação/Reconhecimento
SEM CONTRATO
Nota de Liquidação Operação Patrimonial (32)

Reconhecimento da obrigação
- SEM CONTRATO
Eventos de Sistema
660018, 780005, 880006

UG Executora N/A
Liquidação/Reconhecimento
COM CONTRATO
Nota de Liquidação Operação Patrimonial (32+88)

Reconhecimento da obrigação
- COM CONTRATO
Eventos de Sistema
660018, 780005, 880006

UG Executora N/A
Programação de Desembolso Programação de Desembolso
Orçamentária
Eventos de Sistema

770001, 770002

UG Executora N/A
Pagamento Ordem Bancária Orçamentária Operação Patrimonial (21)

Pagamento da despesa empenhada
e liquidada no Exercício Atual
Eventos de Sistema
660023, 770012, 770013, 880002

UG Executora N/A