Ressarcimento de Despesas de Pessoal Requisitado - Intra

De Wiki Siafe
Revisão de 16h12min de 23 de dezembro de 2013 por imported>Fernando.carmo (→‎Fluxo de Procedimentos)
Ir para navegação Ir para pesquisar

Definição

Despesas orçamentárias com ressarcimento das despesas realizadas pelo órgão ou entidade de origem quando o servidor pertencer a outras esferas de governo ou a empresas estatais não dependentes e optar pela remuneração do cargo efetivo, nos termos das normas vigentes.

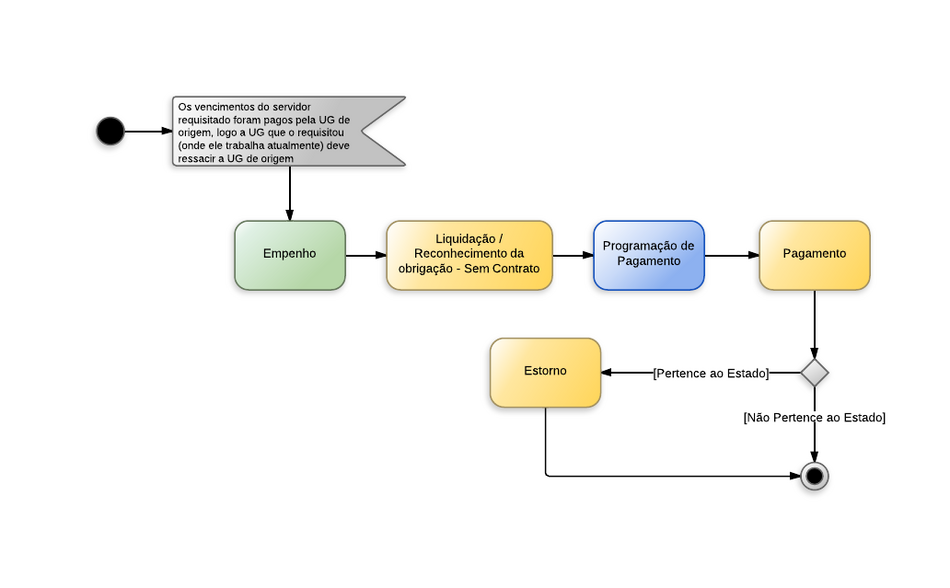
Fluxo de Procedimentos

Procedimentos contábeis para Material de Consumo

Contabilização

A tabela abaixo apresenta os mecanismos usados no SIGEFES para executar os procedimentos contábeis ilustrados no diagrama acima.

Procedimento Contábil Documento Operação Patrimonial / Evento UG1 UG2
Empenho Nota de Empenho Eventos de Sistema

660012, 660015, 880003, 880007

UG que está com o servidor requisitado N/A
Liquidação Nota de Liquidação Operação Patrimonial (12)

Reconhecimento da obrigação com incorporação
de ativo - SEM CONTRATO
Eventos de Sistema
660018, 780005, 880006

UG que está com o servidor requisitado N/A
Programação de Desembolso Programação de Desembolso Orçamentária Eventos de Sistema

770001, 770002

UG que está com o servidor requisitado N/A
Pagamento Ordem Bancária Orçamentária Operação Patrimonial (21 e 12)

Pagamento da despesa empenhada e liquidada no Exercício Atual
Eventos de Sistema
660023, 770012, 770013, 780125, 880002

UG que está com o servidor requisitado UG de origem do servidor
Estorno Nota de Evento Eventos de Sistema

230002, 230004,230005

UG de origem do servidor N/A