Alienações
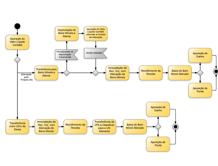
Fluxo de Procedimentos
Contabilização
A tabela abaixo apresenta os mecanismos usados para executar os procedimentos contábeis ilustrados no diagrama acima.
| Procedimento Contábil | Documento | Operação Patrimonial / Evento | UG1 | UG2 |
|---|---|---|---|---|
| Apuração do Valor Líquido Contábil | Nota Patrimonial | Operação Patrimonial (11) Apuração do Valor Líquido Contábil |
UG que irá alienar o bem | N/A |
| Apuração do Valor Líquido Contábil referente a Período de Alienação | Nota Patrimonial | Operação Patrimonial (11) Apuração do Valor Líquido Contábil para Fins de Alienação pela Própria UG |
UG que irá alienar o bem | N/A |
| Depreciação de Bens Móveis a Alienar | Nota Patrimonial | Operação Patrimonial (31) Depreciação de Bens Móveis a Alienar |
UG cujo bem depreciou | N/A |
| Arrecadação da receita orçamentária com alienação | Guia de Recolhimento | Operação Patrimonial (12+78) Arrecadação da receita com alienação de bem móvel |
UG que está alienando o bem | N/A |
| Recolhimento da Receita | Guia de Recolhimento Orçamentária | Operação Patrimonial (11) Recolhimento da Receita Orçamentária com Alienação de Bem Móvel |
UG que cujo bem foi alienado | N/A |
| Apuração de Perda | Nota Patrimonial | Operação Patrimonial (31) Reconhecimento de Perda com Alienação de Bem Móvel pela própria UG |
UG que cujo bem foi alienado | N/A |
| Apuração de Ganho | Nota Patrimonial | Operação Patrimonial (24) Reconhecimento de Ganhos com Alienação de Bem Móvel |
UG que obteve ganho com a alienação | N/A |
| Baixa do Bem Móvel Alienado | Nota Patrimonial | Operação Patrimonial (21) Baixa de Bens Inservíveis Alienados |
UG que está baixando o bem | N/A |
| Baixa do Bem Alienado | Nota Patrimonial | Operação Patrimonial (21) Baixa de Bens Móveis Alienados pela própria UG |
UG que está baixando o bem | N/A |
| Transferência de VPA a Classificar para UG Alienante |
Nota Patrimonial | Operação Patrimonial (24/32) Transferência da VPA a Classificar para a UG Alienante |
UG que arrecadou e recolheu | UG que irá alienar |
| Transferência entre UG's da Direta | Nota Patrimonial | Operação Patrimonial (31+14) Transferência do Almoxarifado de uma UG p/ o Almoxarifado de outra UG (somente Adm. Direta) |
UG de Origem | UG de Destino |