Aplicações Financeiras de Liquidez Imediata

De Wiki Siafe
Ir para navegação Ir para pesquisar

Definição

Compreendem as aplicações financeiras de alta liquidez em moeda nacional, que são prontamente conversíveis em valores conhecidos de caixa e que estão sujeitas a um insignificante risco de mudança de valor.

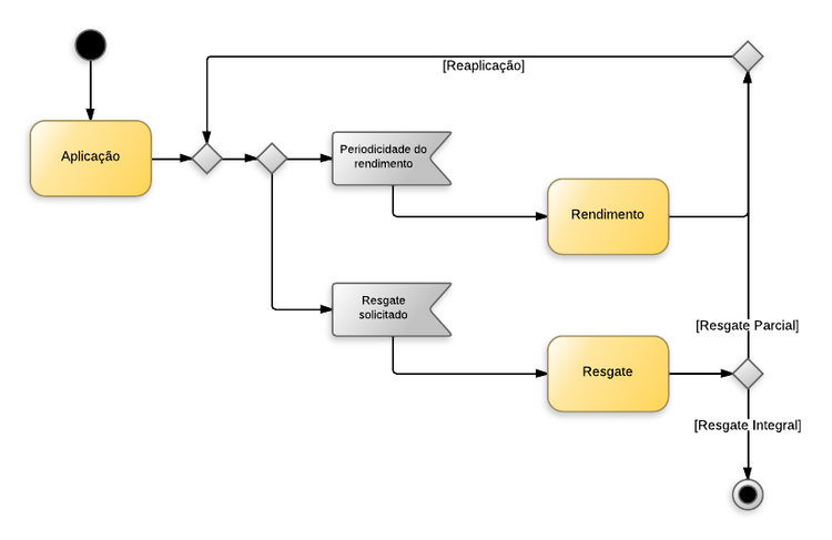
Fluxo de Procedimentos

Procedimentos contábeis para Material de Consumo

Contabilização

A tabela abaixo apresenta os mecanismos usados no SIAFE-TO para executar os procedimentos contábeis ilustrados no diagrama acima.

Procedimento Contábil Documento Operação Patrimonial / Evento UG1 UG2
Aplicação Nota de Aplicação e Resgate Operação Patrimonial (11)

Aplicação
Evento Complementar
880048

UG que está realizando a aplicação N/A
Rendimento Guia de Recolhimento Orçamentária Operação Patrimonial (14)

Rendimento
Evento de Sistema
660027
Evento Complementar
880050

UG que realizou a aplicação N/A
Resgate Nota de Aplicação e Resgate Operação Patrimonial (11)

Resgate
Evento Complementar
880049

UG que está realizando o resgate N/A