Bens Móveis - Saídas

De Wiki Siafe
Ir para navegação Ir para pesquisar

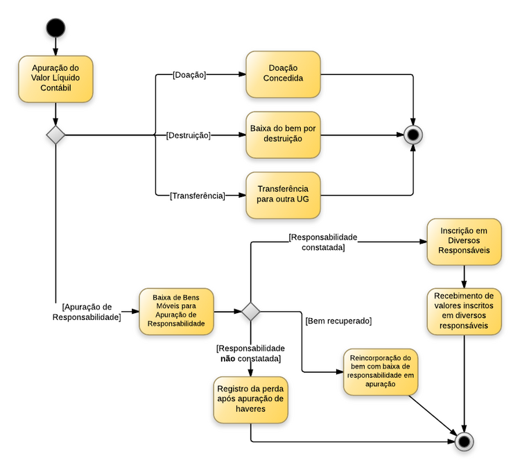
Fluxo de Procedimentos

Bens Móveis - Saídas.png

Contabilização

A tabela abaixo apresenta os mecanismos usados para executar os procedimentos contábeis ilustrados no diagrama acima.

Procedimento Contábil Documento Operação Patrimonial / Evento UG1 UG2
Apuração do Valor Líquido Contábil Nota Patrimonial Operação Patrimonial (11)

Apuração do Valor Líquido Contábil

UG que irá alienar o bem N/A
Doação Concedida Nota Patrimonial Operação Patrimonial (31)

Doação Concedida à União

UG que doou o bem N/A
Doação Concedida Nota Patrimonial Operação Patrimonial (31)

Doação Concedida a Outro Estado

UG que doou o bem N/A
Doação Concedida Nota Patrimonial Operação Patrimonial (31)

Doação Concedida a Município

UG que doou o bem N/A
Doação Concedida Nota Patrimonial Operação Patrimonial (31)

Doações Concedidas a Consórcios Públicos

UG que doou o bem N/A
Doação Concedida Nota Patrimonial Operação Patrimonial (31)

Doações Concedidas a Instituições Multigovernamentais

UG que doou o bem N/A
Doação Concedida Nota Patrimonial Operação Patrimonial (31)

Doações Concedidas a Instituições Privadas
sem Fins Lucrativos

UG que doou o bem N/A
Doação Concedida Nota Patrimonial Operação Patrimonial (31/78)

Doação Concedida a Outra UG
(Direta p/ Indireta ou Indireta p/ Direta)

UG que doou o bem UG que recebeu o bem
Baixa do Bem por Destruição Nota Patrimonial Operação Patrimonial (31)

Baixa do Bem por Destruição ou Morte

UG que está baixando o bem N/A
Baixa de Bens Móveis para Apuração de Responsabilidade Nota Patrimonial Operação Patrimonial (78)

Baixa de Bens Móveis com respectivo
registro em Responsabilidade em Apuração

UG que está baixando o bem N/A
Reincorporação do Bem com Baixa de Responsabilidade em Apuração Nota Patrimonial Operação Patrimonial (87)

Reincorporação de bem localizado ou restituído,
com concomitante baixa da Responsabilidade em Apuração.

UG que reincorporou o bem N/A
Inscrição em Diversos Responsáveis Nota Patrimonial Operação Patrimonial (11+87)

Inscrição em Diversos Responsáveis após a finalização
do processo de apuração de responsabilidade

UG que está inscrevendo o bem N/A
Registro da perda após apuração de responsabilidade Nota Patrimonial Operação Patrimonial (31+87)

Registro da perda após finalização do
processo de apuração de responsabilidade

UG que está baixando o bem N/A