Compensações Previdenciárias RGPS/RPPS

De Wiki Siafe
Ir para navegação Ir para pesquisar

Definição

Despesas orçamentárias com pagamento de aposentadorias dos servidores inativos do Regime Próprio de Previdência do Servidor - RPPS, e de reserva remunerada e reformas dos militares.

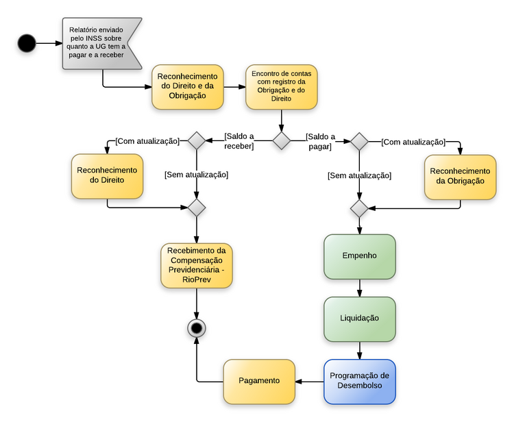
Fluxo de Procedimentos

Procedimentos contábeis para Material de Consumo

Contabilização

A tabela abaixo apresenta os mecanismos usados no sistema para executar os procedimentos contábeis ilustrados no diagrama acima.

Procedimento Contábil Documento Operação Patrimonial / Evento UG1 UG2
Reconhecimento do Direito e da Obrigação Nota Patrimonial Operação Patrimonial (12)

Reconhecimento do Direito e da Obrigação - Sem Suporte Orçamentário

123400 N/A
Encontro de Contas com o Registro da Obrigação e do Direito Nota Patrimonial Operação Patrimonial (21)

Encontro de Contas com o Registro da Obrigação e do Direito - Sem Suporte Orçamentário

123400 N/A
Reconhecimento da Obrigação Nota Patrimonial Operação Patrimonial (32)

Reconhecimento da Obrigação – Sem Suporte Orçamentário

123400 N/A
Reconhecimento do Direito Nota Patrimonial Operação Patrimonial (14)

Reconhecimento do Direito – Sem Suporte Orçamentário

123400 N/A
Recebimento da Compensação Previdenciária Guia de Recolhimento Orçamentária Operação Patrimonial (11)

Recebimento da Compensação Previdenciária - Rioprevidência
Eventos de Complementar
780001

123400 N/A
Empenho Nota de Empenho Eventos de Sistema

660012, 880003, 880007

123400 N/A
Liquidação Nota de Liquidação Eventos de Sistema

660018, 780005, 880006

123400 N/A
Programação de Desembolso Programação de Desembolso Orçamentária Eventos de Sistema

770001, 770002

123400 N/A
Pagamento Ordem Bancária Orçamentária Operação Patrimonial (21)

Pagamento da despesa empenhada e liquidada no Exercício Atual
Eventos de Sistema
660023, 770012, 770013, 880002

123400 N/A