Contribuições a Empresas Em liquidação

De Wiki Siafe
Ir para navegação Ir para pesquisar

Definição

Contempla os procedimentos contábeis inerentes a contribuições a empresas em liquidação, visando o pagamento de despesas de custeio.

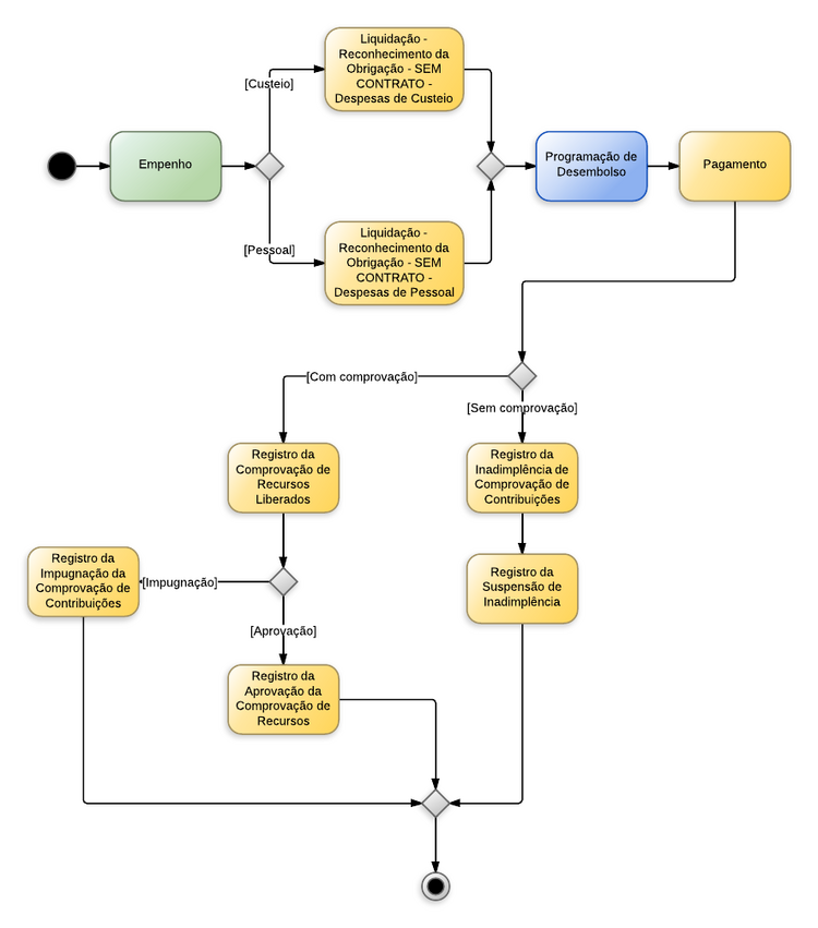
Fluxo de Procedimentos

Procedimentos contábeis para Material de Consumo

Contabilização

A tabela abaixo apresenta os mecanismos usados no sistema para executar os procedimentos contábeis ilustrados no diagrama acima.

Procedimento Contábil Documento Operação Patrimonial / Evento UG1 UG2
Empenho Nota de Empenho Eventos de Sistema

660012, 660015, 880003, 880007

UG Executora N/A
Liquidação Nota de Liquidação Operação Patrimonial (32 + 78)

Reconhecimento da Obrigação – Sem Contrato – Despesas de Custeio Eventos de Sistema
660018, 780005, 880006

UG Executora N/A
Liquidação Nota de Liquidação Operação Patrimonial (32 + 78)

Reconhecimento da Obrigação – Sem Contrato – Despesas de Pessoal Eventos de Sistema
660018, 780005, 880006

UG Executora N/A
Programação de Desembolso Programação de Desembolso Orçamentária Eventos de Sistema

770001, 770002

UG Executora N/A
Pagamento Ordem Bancária Orçamentária Operação Patrimonial (21 + 88)

Pagamento da despesa empenhada
e liquidada no Exercício Atual
Eventos de Sistema
660023, 770012, 770013, 880002

UG Executora N/A
Registro da Comprovação de Recursos Liberados Nota Patrimonial Operação Patrimonial (88)

Registro da Comprovação de Recursos Liberados

UG Executora N/A
Registro da Aprovação da Comprovação de Recursos Nota Patrimonial Operação Patrimonial (88)

Registro da Aprovação da Comprovação de Recursos

UG Executora N/A
Registro da Impugnação de Comprovação de Contribuições Nota Patrimonial Operação Patrimonial (88)

Registro da Impugnação de Comprovação de Contribuições

UG Executora N/A
Registro da Inadimplência de Comprovação de Contribuições Nota Patrimonial Operação Patrimonial (88)

Registro da Inadimplência de Comprovação de Contribuições

UG Executora N/A
Registro da Suspensão de Inadimplência Nota Patrimonial Operação Patrimonial (88)

Registro da Suspensão de Inadimplência

UG Executora N/A