Dívida Ativa Tributária

De Wiki Siafe
Ir para navegação Ir para pesquisar

Definição

Contempla o processo da Dívida Ativa constituída de créditos da Fazenda Pública, de natureza tributária, exigíveis pelo transcurso do prazo para pagamento, inscritos na forma de legislação própria, depois de apurada sua liquidez e certeza.

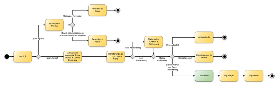
Fluxo de Procedimentos

Depósito Pente de Identificação - New Page.png

Contabilização

A tabela abaixo apresenta os mecanismos usados no sistema para executar os procedimentos contábeis ilustrados no diagrama acima.

Procedimento Contábil Documento Operação Patrimonial / Evento UG1 UG2
Abatimentos, Anistias e Remissões - Dívida Ativa Tributária Nota Patrimonial Operação Patrimonial (31)

Abatimentos, Anistias e Remissões - Dívida Ativa Tributária

UG Executora N/A
Arrecadação de Receita da Dívida Ativa Tributária Nota Patrimonial Operação Patrimonial (11)

Arrecadação de Receita da Dívida Ativa Tributária

UG Executora N/A
Atualização Monetária, Juros, Multas e Outros Encargos sobre Créditos inscritos em Dívida Ativa Nota Patrimonial Operação Patrimonial (14)

Atualização Monetária, Juros, Multas e Outros Encargos sobre Créditos inscritos em Dívida Ativa

UG Executora N/A
Baixa do Ajuste de Perdas de Créditos pela Arrecadação de Receita da Dívida Ativa Tributária ou por Abatimentos, Anistias e Remissões Nota Patrimonial Operação Patrimonial (11)

Baixa do Ajuste de Perdas de Créditos pela Arrecadação de Receita da Dívida Ativa Tributária ou por Abatimentos, Anistias e Remissões

UG Executora N/A
Baixa do Ajuste de Perdas de Créditos pela Arrecadação de Receita da Dívida Ativa Tributária ou por Abatimentos, Anistias e Remissões Nota Patrimonial Operação Patrimonial (11)

Baixa do Ajuste de Perdas de Créditos pela Arrecadação de Receita da Dívida Ativa Tributária ou por Abatimentos, Anistias e Remissões

UG Executora N/A
Cancelamento da Dívida Ativa por erro de Inscrição Nota Patrimonial Operação Patrimonial (21)

Cancelamento da Dívida Ativa por erro de Inscrição

UG Executora N/A
Cancelamento da Dívida Ativa por Prescrição Nota Patrimonial Operação Patrimonial (31)

Cancelamento da Dívida Ativa por Prescrição

UG Executora N/A
Constituição de Ajustes para Perdas da Dívida Ativa Tributária Nota Patrimonial Operação Patrimonial (31)

Constituição de Ajustes para Perdas da Dívida Ativa Tributária

UG Executora N/A
Inscrição do Crédito em Dívida Ativa Tributária Nota Patrimonial Operação Patrimonial (31)

Inscrição do Crédito em Dívida Ativa Tributária

UG Executora N/A
Devolução por Identificação do Credor Ordem Bancária Extra Operação Patrimonial (21)

Devolução por Identificação do Credor

UG Executora N/A
Transferência de Passivo a Classificar para outra UG Nota Patrimonial Operação Patrimonial (24/32)

Transferência de Passivo a Classificar para outra UG

UG Origem UG Destino
Baixa da Fonte 081 Nota Patrimonial Operação Patrimonial (20)

Baixa da Fonte 081
Evento Complementar
870034

UG Executora N/A
Conversao em Receita Fonte Própria Nota Patrimonial Operação Patrimonial (04)

Conversao em Receita Fonte Própria
Evento Complementar
780132

UG Executora N/A
Rendimento / Atualização Nota Patrimonial Operação Patrimonial (02)

Rendimento/Atualização
Utilização de Outro Tipo Patrimonial

UG Executora N/A