Diversos Responsáveis
Definição
A apuração e o respectivo registro de responsabilidades por danos ao erário, regulamentada pela legislação pertinente, abrange os possíveis créditos em favor do Estado que ainda se encontram em fase de apuração, bem como aqueles que, uma vez apurados, configuram-se como direito em favor da Administração Pública. Tais créditos são originados por atos, comissivos ou omissivos, que comprovadamente ou potencialmente - no caso de responsabilidades ainda em fase de apuração - vieram a causar prejuízos ao erário, tais como: ausência de prestação de contas; desvios ou desfalques de bens, valores ou dinheiros públicos e a prática de atos ilegais, ilegítimos ou antieconômicos que possam acarretar prejuízos aos cofres públicos. (ampara legal: - Lei n 4.320, de 17 de março de 1964. Decreto-Lei n 200, de 25 de fevereiro de 1967. - Lei Complementar n 101, de 04 de maio de 2000. Lei n 10.180, de 06 de fevereiro de 2001).
Fluxo de Procedimentos
Contabilização
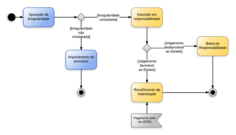
A tabela abaixo apresenta os mecanismos usados no sistema para executar os procedimentos contábeis ilustrados no diagrama acima.
| Procedimento Contábil | Documento | Operação Patrimonial / Evento | UG1 | UG2 |
|---|---|---|---|---|
| Apuração de Irregularidade - Diversos Responsáveis em Apuração | Nota Patrimonial | Operação Patrimonial (78) Apuração da Irregularidade - Diversos Responsáveis em Apuração |
UG que inscreveu em Diversos Responsáveis | N/A |
| Irregularidade não Constatada - Arquivamento do Processo | Nota Patrimonial | Operação Patrimonial (87) Irregularidade não Constatada - Baixa de Controle de Diversos Responsáveis |
UG que inscreveu em Diversos Responsáveis | N/A |
| Irregularidade Constatada - Inscrição em Responsabilidade | Nota Patrimonial | Operação Patrimonial (14+87) Irregularidade Constatada - Inscrição em Responsabilidade |
UG que inscreveu em Diversos Responsáveis | N/A |
| Julgamento Desfavorável ao Estado - Baixa da Responsabilidade | Nota Patrimonial | Operação Patrimonial (31) Baixa da Responsabilidade por determinação do TCE-RJ |
UG que inscreveu em Diversos Responsáveis | N/A |
| Julgamento Favorável ao Estado - Recolhimento da Indenização | Guia de Recolhimento | Operação Patrimonial (11+66+78) Recebimento de valores inscritos em Diversos Responsáveis |
UG que está recebendo os valores inscritos em Diversos Responsáveis | N/A |
Fluxo de Procedimentos - Saídas
Contabilização
A tabela abaixo apresenta os mecanismos usados no sistema para executar os procedimentos contábeis ilustrados no diagrama acima.
| Procedimento Contábil | Documento | Operação Patrimonial / Evento | UG1 | UG2 |
|---|---|---|---|---|
| Atualização do Ativo | Nota Patrimonial | Operação Patrimonial (14) Atualização Monetária dos valores Inscritos em Diversos Responsáveis |
UG que efetuou a Inscrição em Diversos Responsáveis | N/A |
