Imóveis Dominiais - Saídas

De Wiki Siafe
Ir para navegação Ir para pesquisar

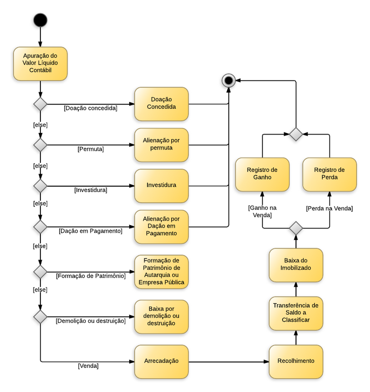
Fluxo de Procedimentos

Procedimentos contábeis para Material de Consumo

Contabilização

A tabela abaixo apresenta os mecanismos usados no sistema para executar os procedimentos contábeis ilustrados no diagrama acima.

Procedimento Contábil Documento Operação Patrimonial / Evento UG1 UG2
Apuração do Valor Líquido Contábil Nota Patrimonial Operação Patrimonial (11)

Apuração do Valor Líquido Contábil

UG que detém o imóvel N/A
Doação concedida Nota Patrimonial Operação Patrimonial (31)

Doação concedida da União

UG que realizou a doação N/A
Doação concedida Nota Patrimonial Operação Patrimonial (31)

Doação concedida de Consórcio Público

UG que realizou a doação N/A
Doação concedida Nota Patrimonial Operação Patrimonial (31)

Doação concedida da Instituição Multigovernamental

UG que realizou a doação N/A
Doação concedida Nota Patrimonial Operação Patrimonial (31)

Doação concedida de Município

UG que realizou a doação N/A
Doação concedida Nota Patrimonial Operação Patrimonial (31)

Doação concedida de Pessoa Física

UG que realizou a doação N/A
Doação concedida Nota Patrimonial Operação Patrimonial (31)

Doação concedida de Instituição privada com fins lucrativos

UG que realizou a doação N/A
Doação concedida Nota Patrimonial Operação Patrimonial (31)

Doação concedida de Instituição privada sem fins lucrativos

UG que realizou a doação N/A
Doação concedida Nota Patrimonial Operação Patrimonial (31)

Doação concedida de outra UG do Estado

UG que realizou a doação N/A
Doação concedida Nota Patrimonial Operação Patrimonial (31)

Doação concedida de Outro Estado

UG que realizou a doação N/A
Alienação por permuta Nota Patrimonial Operação Patrimonial (01)

Alienação por Permuta
Item Patrimonial recebido em permuta
Operação Patrimonial (10)

Ingresso por permuta

UG que incorporou o imóvel N/A
Baixa por demolição ou destruição Nota Patrimonial Operação Patrimonial (31)

Baixa total ou parcial por demolição ou destruição

UG que detém o imóvel N/A
Arrecadação Guia de Recolhimento Orçamentária Operação Patrimonial (12)

Arrecadação da receita orçamentária
com alienação de imóvel
Eventos de Sistema
660027

UG que realizou a venda N/A
Recolhimento Guia de Recolhimento Extra-Orçamentária Operação Patrimonial (11)

Recolhimento da receita orçamentária
com alienação de imóvel
Evento Complementar
780001

UG que realizou a venda N/A
Transferência de Saldo a Classificar Nota Patrimonial Operação Patrimonial (24/32)

Transferência da VPA a classificar,
referente a alienação de imóvel

UG que realizou a venda UG que detém o imóvel
Baixa do imobilizado Nota Patrimonial Operação Patrimonial (21)

Baixa do imóvel por venda

UG cujo imóvel está sendo alienado N/A
Registro de Ganho Nota Patrimonial Operação Patrimonial (24)

Registro de ganho na venda de imóvel

UG cujo imóvel foi alienado N/A
Registro de Perda Nota Patrimonial Operação Patrimonial (31)

Registro de perda na venda de imóvel

UG cujo imóvel foi alienado N/A