Imoveis de uso comum - Operações Rotineiras
Ir para navegação
Ir para pesquisar
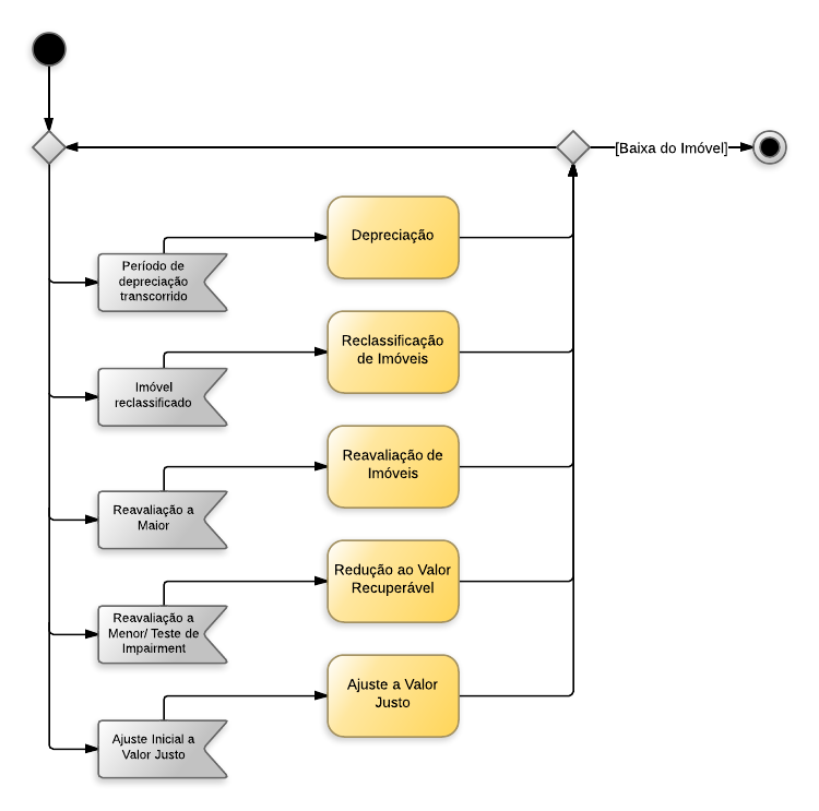
Fluxo de Procedimentos
Contabilização
A tabela abaixo apresenta os mecanismos usados no sistema para executar os procedimentos contábeis ilustrados no diagrama acima.
| Procedimento Contábil | Documento | Operação Patrimonial / Evento | UG1 | UG2 |
|---|---|---|---|---|
| Depreciação | Nota Patrimonial | Operação Patrimonial (31) Depreciação incorrida no exercício corrente |
UG que detém o bem | N/A |
| Depreciação | Nota Patrimonial | Operação Patrimonial (31) Depreciação incorrida em exercícios anteriores |
UG que detém o bem | N/A |
| Reavaliação de Bens Móveis | Nota Patrimonial | Operação Patrimonial (14) Reavaliação Positiva de Imóvel |
UG cujo bem foi reavaliado | N/A |
| Redução a valor recuperável | Nota Patrimonial | Operação Patrimonial (31) Reavaliação Negativa de Imóvel |
UG cujo bem terá seu valor reduzido | N/A |
| Reclassificação de Imóveis | Nota Patrimonial | Item Patrimonial de origem Operação Patrimonial (01) Reclassificação de Imóveis - Conta de Origem |
UG cujo bem está reclassificado | N/A |
| Ajuste a Valor Justo | Nota Patrimonial | Operação Patrimonial (12) Ajuste Inicial a Valor Justo - Positivo |
UG executora | N/A |
| Ajuste a Valor Justo | Nota Patrimonial | Operação Patrimonial (21) Ajuste Inicial a Valor Justo - Negativo |
UG executora | N/A |
