Investimentos e Aplicações Temporárias a Curto Prazo

De Wiki Siafe
Ir para navegação Ir para pesquisar

Definição

Compreendem os investimentos e as aplicações financeiras de alta liquidez em moeda nacional, que são prontamente conversíveis em valores conhecidos de caixa e que estão sujeitas a um insignificante risco de mudança de valor.

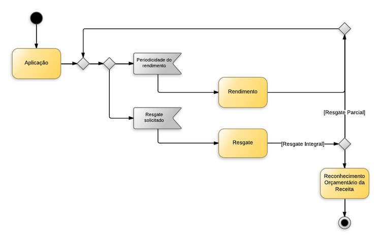
Fluxo de Procedimentos

Procedimentos contábeis para Material de Consumo

Contabilização

A tabela abaixo apresenta os mecanismos usados no sistema para executar os procedimentos contábeis ilustrados no diagrama acima.

Procedimento Contábil Documento Operação Patrimonial / Evento UG1 UG2
Aplicação Nota de Aplicação e Resgate Operação Patrimonial (11+88)

Aplicação

UG que está realizando a aplicação N/A
Rendimento Guia de Recolhimento Orçamentária Operação Patrimonial (14+88)

Rendimento

UG que realizou a aplicação N/A
Rendimento RPPS Guia de Recolhimento Orçamentária Operação Patrimonial (14+88)

Rendimento RPPS
Eventos de Sistema
660027

UG que realizou a aplicação N/A
Resgate Nota de Aplicação e Resgate Operação Patrimonial (11+88)

Resgate

UG que está realizando o resgate N/A