Obras e Instalações

De Wiki Siafe
Ir para navegação Ir para pesquisar

Definição

Despesas com estudos e projetos; início, prosseguimento e conclusão de obras; pagamento de pessoal temporário não pertencente ao quadro da entidade e necessário à realização das mesmas; pagamento de obras contratadas; instalações que sejam incorporáveis ou inerentes ao imóvel, tais como: elevadores, aparelhagem para ar condicionado central, etc.

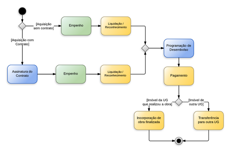
Fluxo de Procedimentos

Procedimentos contábeis para Material de Consumo

Contabilização

A tabela abaixo apresenta os mecanismos usados no sistema para executar os procedimentos contábeis ilustrados no diagrama acima.

Procedimento Contábil Documento Operação Patrimonial / Evento UG1 UG2
Assinatura do Contrato Nota Patrimonial Operação Patrimonial (78)

Assinatura do Contrato

UG Executora N/A
Empenho Nota de Empenho Eventos de Sistema

660012, 660015, 880003, 880007
880057 - com contrato

UG Executora N/A
Liquidação / Reconhecimento
Nota de Liquidação Operação Patrimonial (12)

Reconhecimento da obrigação e
incorporação do ativo
Eventos de Sistema
660018, 780005, 880006
880058 - com contrato

UG Executora N/A
Programação de Desembolso Programação de Desembolso Orçamentária Eventos de Sistema

770001, 770002

UG Executora N/A
Pagamento Ordem Bancária Orçamentária Operação Patrimonial (21)

Pagamento da despesa empenhada e
liquidada no Exercício Atual
Eventos de Sistema
660023, 770012, 770013, 880002
880059 - com contrato

UG Executora N/A
Transferência para outra UG Nota Patrimonial Operação Patrimonial (31/14)

Transferência para outra UG

UG que executou a obra UG que irá incorporar a obra
Incorporação da obra finalizada Nota Patrimonial Operação Patrimonial (01)

Reclassificação do imóvel após a
finalização da obra (transf. p/ a conta apropriada)
Tipo Patrimonial Imóveis
Operação Patrimonial (10)

Incorporação de obra finalizada

UG que incorporou a obra N/A