Obrigações Conveniadas (Convênios Concedidos)

De Wiki Siafe
Ir para navegação Ir para pesquisar

Definição

Registra as receitas recebidas através de transferências de convênios firmados, com ou sem contraprestações de serviços, por entidades públicas de qualquer espécie ou entre estas e organizações particulares, para realização de objetivos de interesse comum dos partícipes, destinados a custear despesas correntes.

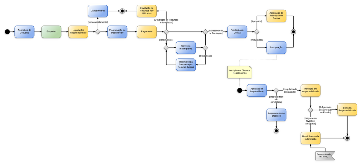
Fluxo de Procedimentos

Procedimentos contábeis

Contabilização

A tabela abaixo apresenta os mecanismos usados no sistema para executar os procedimentos contábeis ilustrados no diagrama acima.

Procedimento Contábil Documento Operação Patrimonial / Evento UG1 UG2
Assinatura de Convênio Nota Patrimonial Evento Complementar

Assinatura de Convênio
780174

UG Executora N/A
Cancelamento Nota Patrimonial Evento Complementar

Cancelamento de Convênios a Pagar
880243

UG Executora N/A
Devolução de Recursos não Utilizados Guia de Recolhimento Operação Patrimonial (11)

Devolução de Recursos não Utilizados
880655

UG Executora N/A
Convênio Inadimplente Nota Patrimonial Evento Complementar

Ausência de Pagamento de Parcelas Vencidas de Obrigações Conveniadas e Outros Instrumentos Congêneres Parcelados
880232

UG Executora N/A
Inadimplência Suspensa por Recursos Judiciais Nota Patrimonial Evento Complementar

Suspensão de Inadimplência de Convênios por Recursos Judiciais
880237

UG Executora N/A
Prestação de Contas Nota Patrimonial Evento Complementar

Apresentação da Prestação de Contas pelo Conveniado
880653

UG Executora N/A
Aprovação da Prestação de Contas Nota Patrimonial Operação Patrimonial (31)

Aprovação de Prestação de Contas de Convênios
Evento Complementar
880231

UG Executora N/A
Impugnação Nota Patrimonial Evento Complementar

Impugnação de Convênios Liberados até então em Situação "A Aprovar"
880232

UG Executora N/A
Empenho Nota de Empenho Eventos de Sistema

660012, 880003, 880007

UG Executora N/A
Liquidação Nota de Liquidação Operação Patrimonial (12)

Reconhecimento da obrigação
Eventos de Sistema
660018, 780005, 880006

UG Executora N/A
Programação de Desembolso Programação de Desembolso Orçamentária Eventos de Sistema

770001, 770002

UG Executora N/A
Pagamento Ordem Bancária Orçamentária Operação Patrimonial (21)

Pagamento da despesa empenhada
e liquidada no Exercício Atual
Eventos de Sistema
660023, 770012, 770013, 880002

UG Executora N/A
Apuração de Irregularidade - Diversos Responsáveis em Apuração Nota Patrimonial Evento Complementar

Apuração da Irregularidade - Diversos Responsáveis em Apuração
780151

UG que inscreveu em Diversos Responsáveis N/A
Irregularidade não Constatada - Arquivamento do Processo Nota Patrimonial Evento Complementar

Irregularidade não Constatada - Baixa de Controle de Diversos Responsáveis
870509

UG que inscreveu em Diversos Responsáveis N/A
Irregularidade Constatada - Inscrição em Responsabilidade Nota Patrimonial Operação Patrimonial (14)

Evento Complementar
Irregularidade Constatada - Inscrição em Responsabilidade
870509

UG que inscreveu em Diversos Responsáveis N/A
Julgamento Desfavorável ao Estado - Baixa da Responsabilidade Nota Patrimonial Operação Patrimonial (31)

Baixa da Responsabilidade por determinação do TCE-RJ

UG que inscreveu em Diversos Responsáveis N/A
Julgamento Favorável ao Estado - Recolhimento da Indenização Guia de Recolhimento Operação Patrimonial (11)

Recebimento de valores inscritos em Diversos Responsáveis
Evento Complementar
660027, 780003

UG que está recebendo os valores inscritos em Diversos Responsáveis N/A