Operações Rotineiras
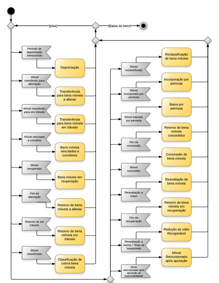
Fluxo de Procedimentos
Contabilização
A tabela abaixo apresenta os mecanismos usados para executar os procedimentos contábeis ilustrados no diagrama acima.
| Procedimento Contábil | Documento | Operação Patrimonial / Evento | UG1 | UG2 |
|---|---|---|---|---|
| Bens Móveis em Recuperação | Nota Patrimonial | Operação Patrimonial (11) Transferência para a conta de Bens Móveis em Recuperação |
UG executora | N/A |
| Transferência para Bens Móveis em Trânsito | Nota Patrimonial | Operação Patrimonial (11) Transferência para a conta de Bens Móveis em Trânsito |
UG executora | N/A |
| Transferência para Bens Móveis a Alienar | Nota Patrimonial | Operação Patrimonial (11) Transferência para a conta de Bens Móveis a Alienar |
UG executora | N/A |
| Bens Móveis Vinculados a Convênios | Nota Patrimonial | Operação Patrimonial (11) Transferência para a conta de Bens Móveis Vinculados a Convênios |
UG executora | N/A |
| Classificação de Outros Bens Móveis | Nota Patrimonial | Operação Patrimonial (11) Transferência para Bens Móveis Vinculados a Convênios |
UG executora | N/A |
| Depreciação | Nota Patrimonial | Operação Patrimonial (31) Depreciação de Bens Móveis em Geral |
UG que detém o bem | N/A |
| Depreciação | Nota Patrimonial | Operação Patrimonial (31) Depreciação de Bens Móveis em Poder de Terceiros |
UG que detém o bem | N/A |
| Depreciação | Nota Patrimonial | Operação Patrimonial (31) Depreciação de Bens Móveis em Recuperação |
UG que detém o bem | N/A |
| Depreciação | Nota Patrimonial | Operação Patrimonial (31) Depreciação de Bens Móveis em Trânsito |
UG que detém o bem | N/A |
| Depreciação | Nota Patrimonial | Operação Patrimonial (31) Depreciação de Outros Bens Móveis |
UG que detém o bem | N/A |
| Reincorporação do Bem com Baixa de Responsabilidade em Apuração | Nota Patrimonial | Operação Patrimonial (11) Reincorporação de bem localizado ou restituído, com concomitante baixa da Responsabilidade em Apuração. |
UG executora | N/A |
| Reavaliação de Bens Móveis | Guia de Recolhimento | Operação Patrimonial (14) Reconhecimento de Ganhos com Alienação de Bem Móvel |
UG cujo bem foi reavaliado | N/A |
| Redução a valor recuperável | Nota Patrimonial | Operação Patrimonial (31) Redução a valor recuperável de Bens Móveis a Alienar |
UG cujo bem terá seu valor reduzido | N/A |
| Redução a valor recuperável | Nota Patrimonial | Operação Patrimonial (31) Redução a valor recuperável de Bens Móveis em Geral |
UG cujo bem terá seu valor reduzido | N/A |
| Redução a valor recuperável | Nota Patrimonial | Operação Patrimonial (31) Redução a valor recuperável de Bens Móveis em Poder de Terceiros |
UG cujo bem terá seu valor reduzido | N/A |
| Redução a valor recuperável | Nota Patrimonial | Operação Patrimonial (31) Redução a valor recuperável de Bens Móveis em Recuperação |
UG cujo bem terá seu valor reduzido | N/A |
| Redução a valor recuperável | Nota Patrimonial | Operação Patrimonial (31) Redução a valor recuperável de Bens Móveis em Trânsito |
UG cujo bem terá seu valor reduzido | N/A |
| Redução a valor recuperável | Nota Patrimonial | Operação Patrimonial (31) Redução a valor recuperável de Bens Móveis vinculados a Convênios |
UG cujo bem terá seu valor reduzido | N/A |
| Redução a valor recuperável | Nota Patrimonial | Operação Patrimonial (31) Redução a valor recuperável de Outros Bens Móveis |
UG cujo bem terá seu valor reduzido | N/A |
| Reclassificação de Bens Móveis | Nota Patrimonial | Item Patrimonial de origem Operação Patrimonial (01) Reclassificação de Bens Móveis - Conta de Origem |
UG cujo bem está reclassificado | N/A |
| Retorno de Bens Móveis em Recuperação | Nota Patrimonial | Operação Patrimonial (11) Retorno de Bens Móveis em Recuperação |
UG executora | N/A |
| Retorno de Bens Móveis em Trânsito | Nota Patrimonial | Operação Patrimonial (11) Retorno de Bens Móveis em Trânsito |
UG executora | N/A |
| Retorno de Bens Móveis a Alienar | Nota Patrimonial | Operação Patrimonial (11) Retorno de Bens Móveis a Alienar |
UG executora | N/A |
| Saída do almoxarifado por distribuição interna | Nota Patrimonial | Operação Patrimonial (11) Saída do almoxarifado por distribuição interna |
UG executora | N/A |
| Transferência para outra UG | Nota Patrimonial | Operação Patrimonial (31/78) Transferência de Bens Móveis para Outra Unidade Gestora |
UG executora | N/A |
| Concessão de Bens Móveis | Nota Patrimonial | Operação Patrimonial (11+78/78) Registro de Cessão/Concessão de Bens Móveis para outra UG ou terceiros |
UG executora | N/A |
| Retorno de Bens Móveis Concedidos | Nota Patrimonial | Operação Patrimonial (11+87/87) Retorno de Bens Móveis Cedidos/Concedidos |
UG executora | N/A |