Operações de Crédito

De Wiki Siafe
Ir para navegação Ir para pesquisar

Definição

Engloba os lançamentos contábeis de operações de crédito referente a assinatura de contrato, recebimento dos valores correspondentes, incorporação e desincorporação de passivo referente ao capital e juros e encargos, registro de juros a transcorrer, conversão do passivo não circulante para o passivo circulante referente ao capital e juros/encargos, execução orçamentária e financeira para pagamento do montante e juros e encargos, e registro de variação monetária e cambial referente ao montante.

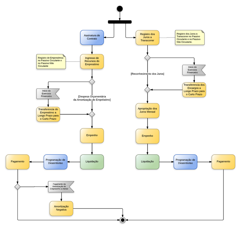
Fluxo de Procedimentos

Procedimentos contábeis para Material de Consumo

Contabilização - Contração e Amortização de Crédito

A tabela abaixo apresenta os mecanismos usados no sistema para executar os procedimentos contábeis ilustrados no diagrama acima, tomando como exemplo Empréstimos Internos em Contratos - Caixa Econômica Federal.

Procedimento Contábil Documento Operação Patrimonial / Evento UG1 UG2
Assinatura do Contrato Nota Patrimonial Operação Patrimonial (78)

Assinatura da Contratação de Crédito

UG contratante

da operação de crédito

N/A
Recebimento do Recurso

da Operação de Crédito – Curto Prazo

Guia de Recolhimento Operação Patrimonial (12)

Recebimento do Recurso da Operação de Crédito - Passivo Circulante
Evento Complementar
880079
Execução de Contratos de Emprestimos e Financiamentos

UG Executora N/A
Recebimento do Recurso

da Operação de Crédito – Longo Prazo

Guia de Recolhimento Operação Patrimonial (12)

Recebimento do Recurso da Operação de Crédito – Passivo Não Circulante
Evento Complementar
880079
Execução de Contratos de Emprestimos e Financiamentos

UG Executora N/A
Conversão de Operação de credito

de Longo Prazo para Curto Prazo

Nota Patrimonial Operação Patrimonial (22)

Conversão de Principal de Operação de Crédito
do Passivo Não Circulante para o Passivo Circulante

UG Executora N/A
Empenho Nota de Empenho Operação Patrimonial (22)

Passivo Previamente Reconhecido
Disponibilização Orçamentária
Eventos de Sistema
660011, 660012, 660015, 880003, 880007

UG Executora N/A
Liquidação Nota de Liquidação Eventos de Sistema

660073, 780005, 880006

UG Executora N/A
Programação de Desembolso Programação de Desembolso Orçamentária Eventos de Sistema

770001, 770002

UG Executora N/A
Pagamento Ordem Bancária Orçamentária Operação Patrimonial (21)

Pagamento da Amortização do Empréstimo
Eventos de Sistema
660023, 770012, 770013, 880002

UG Executora N/A
Amortização Negativa Curto Prazo Nota Patrimonial Operação Patrimonial (32)

Amortização Negativa
Passivo Circulante

UG Executora N/A
Amortização Negativa Longo Prazo Nota Patrimonial Operação Patrimonial (32)

Amortização Negativa
Passivo Não Circulante

UG Executora N/A

Contabilização - Juros

A tabela abaixo apresenta os mecanismos usados no sistema para executar os procedimentos contábeis ilustrados no diagrama acima, tomando como exemplo Juros sobre a dívida interna por contrato.

Procedimento Contábil Documento Operação Patrimonial / Evento UG1 UG2
Assinatura do Contrato Nota Patrimonial Operação Patrimonial (78)

Assinatura da Contratação de Crédito

UG contratante

da operação de crédito

N/A
Registro dos Juros a Transcorrer

Curto Prazo

Nota Patrimonial Operação Patrimonial (22)

Registro dos Encargos a Transcorrer
– Passivo Circulante

UG Executora N/A
Registro dos Juros a Transcorrer

Longo Prazo

Nota Patrimonial Operação Patrimonial (22)

Registro dos Encargos a Transcorrer
– Passivo Não Circulante

UG Executora N/A
Apropriação dos Juros Nota Patrimonial Operação Patrimonial (32)

Reconhecimento dos Encargos

UG Executora N/A
Conversão dos Juros

de Longo Prazo para Curto Prazo

Nota Patrimonial Operação Patrimonial (22)

Conversão dos Encargos Financeiros a Pagar do Passivo Não Circulante para o Passivo Circulante

UG Executora N/A
Empenho Nota de Empenho Operação Patrimonial (22)

Passivo Previamente Reconhecido
Disponibilização Orçamentária
Eventos de Sistema
660012, 660015, 880003, 880007

UG Executora N/A
Liquidação Nota de Liquidação Eventos de Sistema

660073, 780005, 880006

UG Executora N/A
Programação de Desembolso Programação de Desembolso Orçamentária Eventos de Sistema

770001, 770002

UG Executora N/A
Pagamento Ordem Bancária Orçamentária Operação Patrimonial (21)

Pagamento dos Juros do Empréstimo
Eventos de Sistema
660011, 660012, 660015, 880003, 880007

UG Executora N/A