Outros Dívidas
Definição
Dívidas pertinentes ao Tribunal de Contas do Estado.
Fluxo de Procedimentos
Contabilização
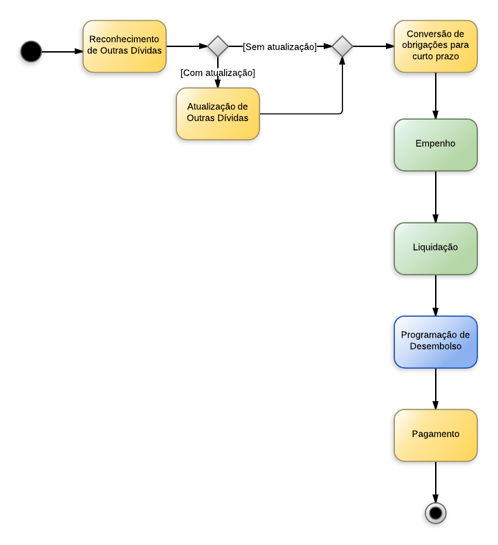
A tabela abaixo apresenta os mecanismos usados no sistema para executar os procedimentos contábeis ilustrados no diagrama acima, tomando como exemplo OUTRAS OBRIGAÇÕES A PAGAR – TRIBUNAL DE CONTAS.
| Procedimento Contábil | Documento | Operação Patrimonial / Evento | UG1 | UG2 |
|---|---|---|---|---|
| Reconhecimento de Outras Dívidas | Nota Patrimonial | Operação Patrimonial (32) Reconhecimento de Outras Dívidas |
600201 | N/A |
| Atualização de Outras Dívidas | Nota Patrimonial | Operação Patrimonial (32) Atualização de Outras Dívidas |
600201 | N/A |
| Conversão de obrigações para curto prazo | Nota Patrimonial | Operação Patrimonial (22) Conversão de obrigações para curto prazo |
600201 | N/A |
| Empenho | Nota de Empenho | Eventos de Sistema 660011, 660015, 880003, 880007 |
600201 | N/A |
| Liquidação | Nota de Liquidação | Eventos de Sistema 660018,660020, 780005, 880006 |
600201 | N/A |
| Programação de Desembolso | Programação de Desembolso Orçamentária | Eventos de Sistema 770001, 770002 |
600201 | N/A |
| Pagamento | Ordem Bancária Orçamentária | Operação Patrimonial (21) Pagamento da despesa empenhada e liquidada no Exercício Atual |
600201 | N/A |
| Transferência da Compensação Previdenciária para o Fundo | Ordem Bancária Extra - Orçamentária | Operação Patrimonial (21) Transferência da Compensação Previdenciária para o Fundo |
600201 | N/A |
| Recebimento da Compensação Previdenciária pelo valor líquido - Fundo | Guia de Recolhimento Orçamentária | Operação Patrimonial (11) Recebimento da Compensação Previdenciária pelo valor líquido - Fundo |
600201 | N/A |
