Outros Serviços de Terceiros - Pessoa Jurídica

De Wiki Siafe
Ir para navegação Ir para pesquisar

Definição

Despesas orçamentárias decorrentes da prestação de serviços por pessoas jurídicas para órgãos públicos, tais como: assinaturas de jornais e periódicos; tarifas de energia elétrica, gás, água e esgoto; serviços de comunicação (telefone, telex, correios, etc.); fretes e carretos; locação de imóveis (inclusive despesas de condomínio e tributos à conta do locatário, quando previstos no contrato de locação); locação de equipamentos e materiais permanentes; software; conservação e adaptação de bens imóveis; seguros em geral (exceto os decorrentes de obrigação patronal); serviços de asseio e higiene; serviços de divulgação, impressão, encadernação e emolduramento; serviços funerários; despesas com congressos, simpósios, conferências ou exposições; vale-refeição; auxílio-creche (exclusive a indenização a servidor); habilitação de telefonia fixa e móvel celular; e outros congêneres, bem como os encargos resultantes do pagamento com atraso de obrigações não tributárias.

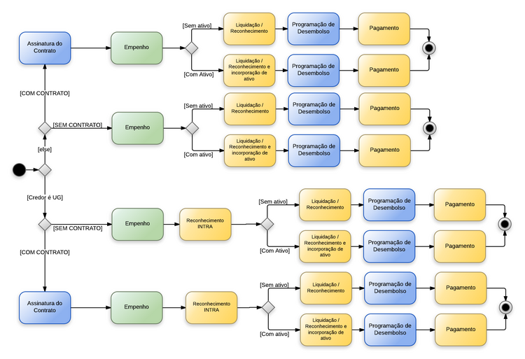
Fluxo de Procedimentos

Outros Serviços de Terceiros - Pessoa Jurídica - Outros Serviços de Terceiros - Pessoa Jurídica.png

Contabilização

A tabela abaixo apresenta os mecanismos usados no sistema para executar os procedimentos contábeis ilustrados no diagrama acima.

Procedimento Contábil Documento Operação Patrimonial / Evento UG1 UG2
Assinatura do Contrato Nota Patrimonial Operação Patrimonial (78)

Assinatura do contrato

UG Executora N/A
Empenho Nota de Empenho Eventos de Sistema

660012, 880003, 880007
880057 - com contrato
780006 - credor UG

UG Executora N/A
Reconhecimento INTRA Nota Patrimonial Operação Patrimonial (14)

Reconhecimento INTRA com controle de Empenho
Eventos de Sistema
780169

UG Contratada UG Contratante
Liquidação / Reconhecimento Nota de Liquidação Operação Patrimonial (32)

Reconhecimento da obrigação
Eventos de Sistema
660018, 780005, 880006
880058 - com contrato
870020 - credor UG

UG Executora N/A
Liquidação / Reconhecimento e incorporação de ativo Nota de Liquidação Operação Patrimonial (02)

Reconhecimento da obrigação e incorporação de ativo
Item Patrimonial referente ao
ativo incorporado
Operação Patrimonial (10)

Incorporação de Ativo na NL a partir de outro Tipo Patrimonial

Eventos de Sistema
660018, 780005, 880006
880058 - com contrato
870020 - credor UG

UG Executora N/A
Programação de Desembolso Programação de Desembolso Orçamentária Eventos de Sistema

770001, 770002

UG Executora N/A
Pagamento Ordem Bancária Orçamentária Operação Patrimonial (21)

Pagamento da despesa empenhada e liquidada no Exercício Atual
Eventos de Sistema
660023, 770012, 770013, 880002
880059 - com contrato

UG Executora N/A