Restos a Pagar

De Wiki Siafe
Ir para navegação Ir para pesquisar

Definição

Contempla as operações relativas aos saldos inscritos em Restos a Pagar Processados (RPP) ou Restos a Pagar Não Processados (RPNP) Processados, importados do SIAFEM para o SIAFE-TO.

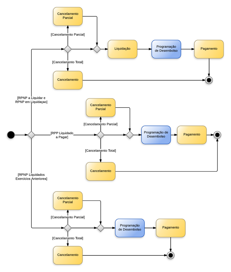
Fluxo de Procedimentos

Procedimentos contábeis para Suprimento de Fundos

Contabilização

Procedimento Contábil Documento Operação Patrimonial / Evento UG1 UG2
Liquidação Nota de Liquidação Operação Patrimonial (32)

RPNP - Reconhecimento da Obrigação - SEM CONTRATO
Eventos de Sistema
660022, 780005, 880006

UG Executora N/A
Liquidação Nota de Liquidação Operação Patrimonial (32)+ (88)

RPNP - Reconhecimento da Obrigação - COM CONTRATO
Eventos de Sistema
660022, 780005, 880006

UG que está concedendo os suprimentos N/A
Programação de Desembolso Programação de Desembolso Orçamentária Pagamento de RPNP (passivo reconhecido no Exercício Atual)

Eventos de Sistema
770002, 770006

UG Executora N/A
Pagamento

RPNP Liquidados em Exercícios Anteriores

Ordem Bancária Orçamentária Operação Patrimonial (21)

Pagamento de RPNP LIQUIDADO migrado do SIAFEM
Eventos de Sistema
660055, 770008, 770012, 880002

UG Executora N/A
Pagamento

RPP

Ordem Bancária Orçamentária Operação Patrimonial (21)

Pagamento de RPP migrado do SIAFEM
Eventos de Sistema
660024, 770003, 770007, 880002

UG Executora N/A
Pagamento

RPNP Liquidados no Exercício

Ordem Bancária Orçamentária Operação Patrimonial (21)

Pagamento de RPNP (passivo reconhecido no Exercício Atual)
Eventos de Sistema
660025, 770003, 770007, 880002

UG Executora N/A
Pagamento

RPNP e RPP Intra Orçamentária

Ordem Bancária Orçamentária Operação Patrimonial (21)

Pagamento de RPNP e RPP (Saldo SIAFEM)
Eventos de Sistema
780058

UG Executora N/A
Cancelamento de Restos a Pagar Nota Patrimonial Operação Patrimonial (24)

Cancelamento de RPP migrado do SIAFEM (BAIXA PATRIMONIAL)
Evento de Sistema
660144, 080003

UG Executora N/A