Saídas
Ir para navegação
Ir para pesquisar
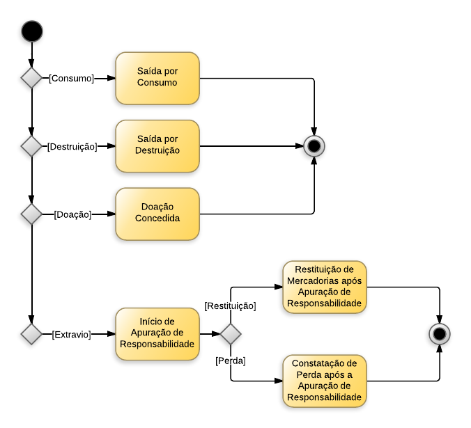
Fluxo de Procedimentos
Contabilização
A tabela abaixo apresenta os mecanismos usados no sistema para executar os procedimentos contábeis ilustrados no diagrama acima.
| Procedimento Contábil | Documento | Operação Patrimonial / Evento | UG1 | UG2 |
|---|---|---|---|---|
| Saída por Consumo | Nota Patrimonial | Operação Patrimonial (31) Saída por Consumo/Distribuição |
UG que distribuiu o material | N/A |
| Saída por Destruição | Nota Patrimonial | Operação Patrimonial (31) Saída por Destruição |
UG que detinha em estoque o material destruído | N/A |
| Baixa por Extravio - Apuração de Responsabilidade | Nota Patrimonial | Operação Patrimonial (11) Saída por Extravio, com inscrição em Responsabilidade em Apuração |
UG cujo material extraviou | N/A |
| Restituição da Mercadoria após Apuração de Responsabilidade | Nota Patrimonial | Operação Patrimonial (11) Restituição da Mercadoria após Apuração de Responsabilidade |
UG para a qual a restituição está sendo feita | N/A |
| Constatação de Perda após a Apuração de Responsabilidade | Nota Patrimonial | Operação Patrimonial (31) Constatação de Perda após a Apuração de Responsabilidade |
UG para a qual a perda foi constatada | N/A |
| Doação concedida | Nota Patrimonial | Operação Patrimonial (31) Saída por Doação concedida a Pessoa Jurídica Sem Fins Lucrativos |
UG que realizou a doação | N/A |
| Doação concedida | Nota Patrimonial | Operação Patrimonial (31/14) Saída por Doação concedida a outra Unidade Gestora |
UG que realizou a doação | UG que recebeu a doação |
| Doação concedida | Nota Patrimonial | Operação Patrimonial (31/14) Saída por Doação concedida a outro Ente Público |
UG que realizou a doação | N/A
|
