Sentenças Judiciais - Mandado de Sequestro
Definição
Por decisão judicial, ocorre um sequestro financeiro de recursos da Conta Única ou BACENJUD. Caso seja da Adm. Direta, o fluxo segue a execução orçamentária normal. Caso seja da Adm. Indireta, a UG 800103 faz um pagamento extraorçamentário da quantia sequestrada, que é referente a uma decisão contra a UG da Adm. Indireta. Posteriormente, utilizando o orçamento, a UG da Adm. Indireta deve ressarcir a quantia à UG 800103.
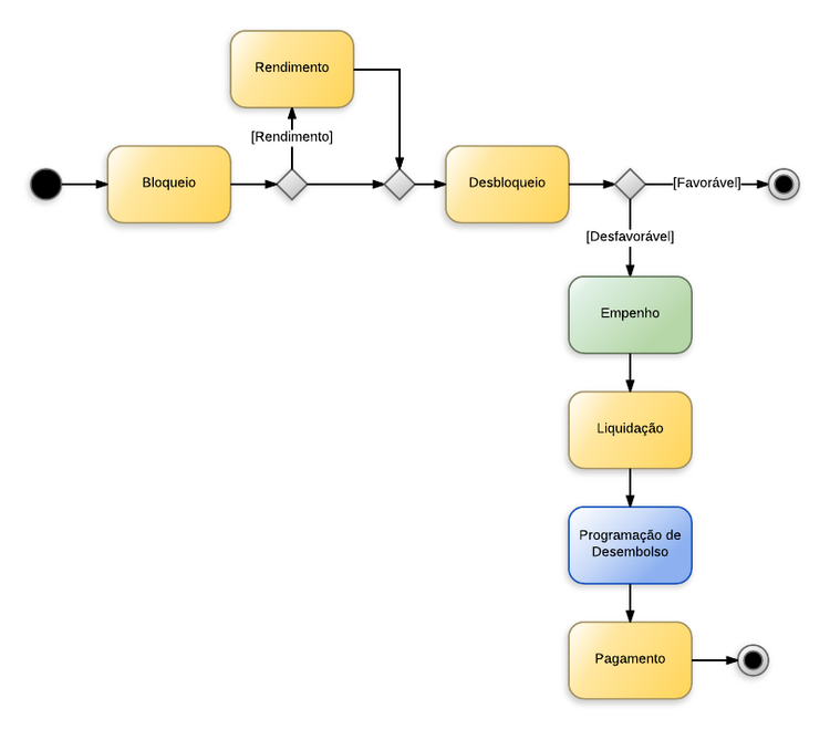
Fluxo de Procedimentos
Contabilização
A tabela abaixo apresenta os mecanismos usados no sistema para executar os procedimentos contábeis ilustrados no diagrama acima.
| Procedimento Contábil | Documento | Operação Patrimonial / Evento | UG1 | UG2 |
|---|---|---|---|---|
| Reconhecimento da Obrigação | Nota Patrimonial | Operação Patrimonial (32) Reconhecimento de Obrigação a Pagar Sem Suporte Orçamentário |
UG executora | N/A |
| Empenho (Passivo previamente reconhecido) | Nota de Empenho | Eventos de Sistema 660011, 660015, 880003, 880007 |
UG executora | N/A |
| Liquidação (Passivo previamente reconhecido) | Nota de Liquidação | Eventos de Sistema 660018,660020, 780005, 880006 |
UG executora | N/A |
| Programação de Desembolso | Programação de Desembolso Orçamentária | Eventos de Sistema 770001, 770002 |
UG executora | N/A |
| Pagamento | Ordem Bancária Orçamentária | Operação Patrimonial (21) Pagamento da despesa empenhada e liquidada no Exercício Atual |
UG executora | N/A |
| Empenho (passivo a ser reconhecido) | Nota de Empenho | Eventos de Sistema 660012, 660015, 880003, 880007 |
UG executora | N/A |
| Liquidação | Nota de Liquidação | Operação Patrimonial (12) Reconhecimento da obrigação |
UG executora | N/A |
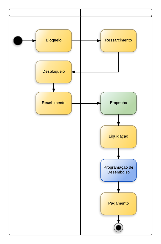
Fluxo de Procedimentos - Administração Indireta - BACENJUD
Contabilização
A tabela abaixo apresenta os mecanismos usados no sistema para executar os procedimentos contábeis ilustrados no diagrama acima.
| Procedimento Contábil | Documento | Operação Patrimonial / Evento | UG1 | UG2 |
|---|---|---|---|---|
| Saída de Caixa para Regularização do Mandado de Sequestro - Conta Única e BACENJUD (Adm. Indireta) | OB Extra Orçamentária | Operação Patrimonial (11) Saída de Caixa para Regularização do Mandado de Sequestro - Conta Única e BACENJUD (Adm. Indireta) |
UG executora - 800103 | N/A |
| Empenho | Nota de Empenho | Eventos de Sistema 660012, 660015, 880003, 880007 |
UG Executora – Adm. Indireta | N/A |
| Liquidação | Nota de Liquidação | Operação Patrimonial (12) Reconhecimento da obrigação |
UG Executora – Adm. Indireta | N/A |
| Programação de Desembolso | Programação de Desembolso Orçamentária | Eventos de Sistema 770001, 770002 |
UG Executora – Adm. Indireta | N/A |
| Pagamento | Ordem Bancária Orçamentária | Operação Patrimonial (21) Pagamento da despesa empenhada e liquidada no Exercício Atual |
UG Executora – Adm. Indireta | 800103 |
