Suprimento de Fundos

De Wiki Siafe
Ir para navegação Ir para pesquisar

Definição

O suprimento de fundos é caracterizado por ser um adiantamento de valores a um servidor para futura prestação de contas. Esse adiantamento constitui despesa orçamentária, ou seja, para conceder recursos ao suprido é necessário percorrer os estágios da despesa.

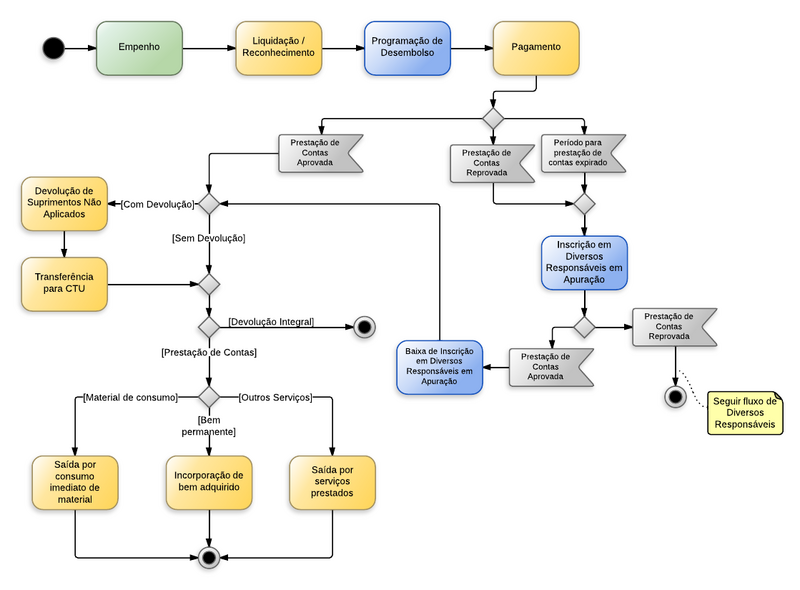
Fluxo de Procedimentos

Procedimentos contábeis para Suprimento de Fundos

Contabilização

A tabela abaixo apresenta os mecanismos usados no sistema para executar os procedimentos contábeis ilustrados no diagrama acima.

Procedimento Contábil Documento Operação Patrimonial / Evento UG1 UG2
Empenho Nota de Empenho Eventos de Sistema

660012, 880003, 880007

UG que está concedendo os suprimentos N/A
Liquidação / Reconhecimento Nota de Liquidação Operação Patrimonial (12)

Reconhecimento da obrigação com incorporação de ativo
Eventos de Sistema
660018, 780005, 880006

UG que está concedendo os suprimentos N/A
Programação de Desembolso Programação de Desembolso Orçamentária Eventos de Sistema

770001, 770002

UG que está concedendo os suprimentos N/A
Pagamento Ordem Bancária Orçamentária Operação Patrimonial (21)

Pagamento da despesa empenhada e liquidada no Exercício Atual
Eventos de Sistema
660023, 770003, 880002

UG que está concedendo os suprimentos N/A
Devolução de Suprimentos Não Aplicados Guia de Devolução Serão estornados os lançamentos produzidos pela OB, NL, NE e nos montantes definidos na GD UG que concedeu os suprimentos N/A
Transferência para CTU Ordem Bancária de Transferência Item Patrimonial

TRANSFERÊNCIA FINANCEIRA
Operação Patrimonial (01/10)
Transferência para Própria UG
Eventos de Sistema
780094, 880056

UG que concedeu os suprimentos UG que concedeu os suprimentos
Inscrição em Diversos Responsáveis em Apuração Nota Patrimonial Operação Patrimonial (78)

Diversos responsáveis em Apuração - Adiantamentos

UG que concedeu os suprimentos N/A
Baixa de Inscrição em Diversos Responsaveis em Apuração Nota Patrimonial Operação Patrimonial (87)

Baixa de controle de diversos responsáveis em apuração

UG que concedeu os suprimentos N/A
Saída por Serviços Prestados Nota Patrimonial Operação Patrimonial (01)

Baixa do Suprimento de Fundos com Reconhecimento de VPD
Item Patrimonial referente a VPD
Operação Patrimonial (30)

Prestação de Contas de Serviços com Suprimento de Fundos

UG que está consumindo o serviço N/A
Saída por Consumo Imediato de Material Nota Patrimonial Operação Patrimonial (01)

Baixa do Suprimento de Fundos com Reconhecimento de VPD
Item Patrimonial referente a VPD
Operação Patrimonial (30+11)

Material de Consumo por Adiantamento

UG que está consumindo o material N/A
Incorporação de bem adquirido Nota Patrimonial Operação Patrimonial (11)

Registro da aprovação de prestação de contas com Incorporação de bem

UG que está incorporando o bem N/A