Transferências Recebidas de Inst. Privadas, exterior e Pessoas Físicas

De Wiki Siafe
Ir para navegação Ir para pesquisar

Definição

Contempla os procedimentos patrimoniais relativos às transferências de recursos financeiros recebidas de instituições privadas, do exterior e de pessoas físicas.

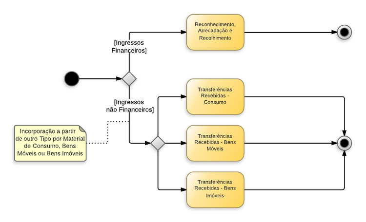
Fluxo de Procedimentos

Transferencias Recebidas de Inst. Privadas, Exterior e Pessoas.png

Contabilização

A tabela abaixo apresenta os mecanismos usados no sistema para executar os procedimentos contábeis ilustrados no diagrama acima.

Procedimento Contábil Documento Operação Patrimonial / Evento UG1 UG2
Reconhecimento, Arrecadação e Recolhimento Guia de Recolhimento Orçamentária Operação Patrimonial (14)

Ingressos Financeiros Recebidos de Instituições Privadas, Exterior e Pessoas Físicas
Eventos de Sistema
780001, 660027

UG favorecida na transferência. N/A
Transferências Recebidas - Material de Consumo Nota Patrimonial Operação Patrimonial (04)

Ingressos não Financeiros Recebidos de Instituições Privadas, Exterior e Pessoas Físicas Item Patrimonial referente a
Material de Consumo
Operação Patrimonial (10)

Incorporação a partir de outro Tipo Patrimonial

UG favorecida na transferência. N/A
Transferências Recebidas - Bens Móveis Nota Patrimonial Operação Patrimonial (04)

Ingressos não Financeiros Recebidos de Instituições Privadas, Exterior e Pessoas Físicas Item Patrimonial referente a
Bens Móveis
Operação Patrimonial (10)

Incorporação a partir de outro Tipo Patrimonial

UG favorecida na transferência. N/A
Transferências Recebidas - Bens Imóveis Nota Patrimonial Operação Patrimonial (04)

Ingressos não Financeiros Recebidos de Instituições Privadas, Exterior e Pessoas Físicas Item Patrimonial referente a
Bens Imóveis
Operação Patrimonial (10)

Incorporação a partir de outro Tipo Patrimonial

UG favorecida na transferência. N/A