Tributos - ICMS, IPVA, ITCD
Definição ICMS
Imposto sobre operações relativas à circulação de mercadorias e sobre prestações de serviços de transporte interestadual, intermunicipal e de comunicação) é um tipo de imposto de competência dos Estados Distrito Federal e Municípios.
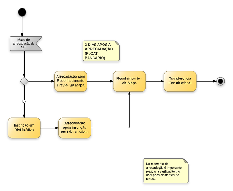
Fluxo de Procedimentos - ICMS - Arrecadação
Contabilização
A tabela abaixo apresenta os mecanismos usados no sistema para executar os procedimentos contábeis ilustrados no diagrama acima.
| Procedimento Contábil | Documento | Operação Patrimonial / Evento | UG1 | UG2 |
|---|---|---|---|---|
| Arrecadação sem reconhecimento prévio via Mapa |
Guia de Recolhimento Orçamentária |
Operação Patrimonial (14) Arrecadação via mapa - rede bancária de arrecadação. |
UG que arrecadou o crédito | N/A |
| Reconhecimento de crédito tributário |
Nota Patrimonial | Operação Patrimonial (14) Reconhecimento de crédito tributário |
UG que arrecadou o crédito | N/A |
| Arrecadação com reconhecimento prévio via Mapa |
Guia de Recolhimento Orçamentária |
Operação Patrimonial (14) Arrecadação - com reconhecimento prévio |
UG que arrecadou o crédito | N/A |
| Recolhimento – via Mapa | Guia de Recolhimento Orçamentária |
Operação Patrimonial (11) Recolhimento – via Mapa |
Que pertence o crédito | N/A |
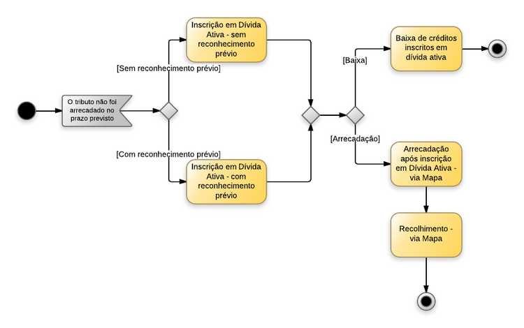
Fluxo de Procedimentos - ICMS - Divida Ativa
Contabilização
A tabela abaixo apresenta os mecanismos usados no sistema para executar os procedimentos contábeis ilustrados no diagrama acima.
| Procedimento Contábil | Documento | Operação Patrimonial / Evento | UG1 | UG2 |
|---|---|---|---|---|
| Inscrição em Dívida Ativa sem reconhecimento prévio |
Nota Patrimonial | Operação Patrimonial (14) Inscrição em Dívida Ativa |
UG que arrecadou o crédito | N/A |
| Inscrição em Dívida Ativa com reconhecimento prévio |
Nota Patrimonial | Operação Patrimonial (11) Inscrição em Dívida Ativa |
Que pertence o crédito | N/A |
| Arrecadação - após inscrição em Dívida Ativa via Mapa |
Guia de Recolhimento Orçamentária |
Operação Patrimonial (14) Arrecadação - após inscrição |
Que pertence o crédito | N/A |
| Recolhimento – via Mapa | Guia de Recolhimento Orçamentária |
Operação Patrimonial (11) Recolhimento – via Mapa |
Que pertence o crédito | N/A |
| Baixa de Créditos Inscritos em Dívida Ativa |
Nota Patrimonial | Operação Patrimonial (31) Baixa de Créditos |
Que pertence o crédito | N/A |
Definição IPVA
Imposto de transmissão causa mortis e doação é um imposto Estadual devido por toda pessoa física ou jurídica que receber bens ou direitos como herança, diferença de partilha ou doação. O ITCD incide sobre bens imóveis situados no Estado e respectivos direitos, e sobre os bens móveis, títulos e créditos, quando o inventário ou arrolamento se processar ou o doador tiver domicílio no Estado.
Fluxo de Procedimentos
Contabilização
A tabela abaixo apresenta os mecanismos usados no sistema para executar os procedimentos contábeis ilustrados no diagrama acima.
| Procedimento Contábil | Documento | Operação Patrimonial / Evento | UG1 | UG2 |
|---|---|---|---|---|
| Arrecadação – via Mapa | Guia de Recolhimento Orçamentária |
Operação Patrimonial (14) Arrecadação via mapa – rede |
UG que pertence o crédito | N/A |
| Recolhimento – via Mapa | Guia de Recolhimento Orçamentária |
Operação Patrimonial (11) Transferencia rede bancária |
Que pertence o crédito | N/A |
| Arrecadação Concomitante ao Recolhimento. |
Guia de Recolhimento Orçamentária |
Operação Patrimonial (14) Arrecadação concomitante ao |
Que pertence o crédito | N/A |
Definição ITCD
Imposto de transmissão causa mortis e doação é um imposto Estadual devido por toda pessoa física ou jurídica que receber bens ou direitos como herança, diferença de partilha ou doação. O ITCD incide sobre bens imóveis situados no Estado e respectivos direitos, e sobre os bens móveis, títulos e créditos, quando o inventário ou arrolamento se processar ou o doador tiver domicílio no Estado.
Fluxo de Procedimentos
Contabilização
A tabela abaixo apresenta os mecanismos usados no sistema para executar os procedimentos contábeis ilustrados no diagrama acima.
| Procedimento Contábil | Documento | Operação Patrimonial / Evento | UG1 | UG2 |
|---|---|---|---|---|
| Arrecadação – via Mapa | Guia de Recolhimento Orçamentária |
Operação Patrimonial (14) Arrecadação via mapa – rede |
UG que pertence o crédito | N/A |
| Recolhimento – via Mapa | Guia de Recolhimento Orçamentária |
Operação Patrimonial (11) Transferencia rede bancária |
Que pertence o crédito | N/A |
| Arrecadação Concomitante ao Recolhimento. |
Guia de Recolhimento Orçamentária |
Operação Patrimonial (14) Arrecadação concomitante ao Recolhimento |
Que pertence o crédito | N/A |
