Usufruto
Ir para navegação
Ir para pesquisar
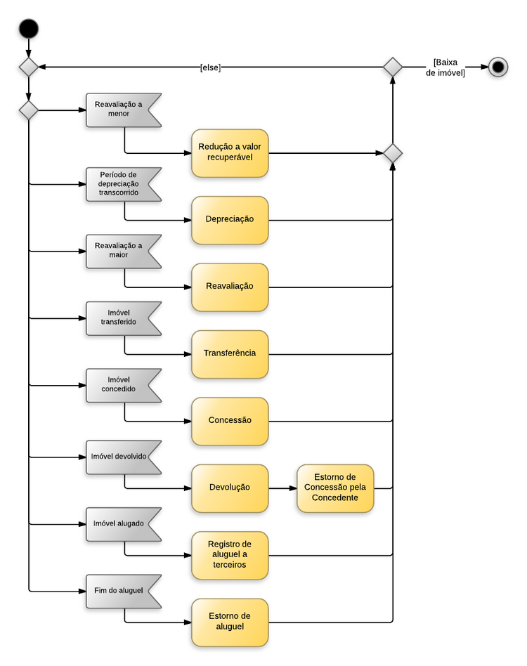
Fluxo de Procedimentos
Contabilização
A tabela abaixo apresenta os mecanismos usados no sistema para executar os procedimentos contábeis ilustrados no diagrama acima.
| Procedimento Contábil | Documento | Operação Patrimonial / Evento | UG1 | UG2 |
|---|---|---|---|---|
| Redução a valor recuperável | Nota Patrimonial | Operação Patrimonial (31) Redução a valor recuperável |
UG que detém o imóvel | N/A |
| Depreciação | Nota Patrimonial | Operação Patrimonial (31) Depreciação incorrida no exercício corrente |
UG que detém o imóvel | N/A |
| Depreciação | Nota Patrimonial | Operação Patrimonial (31) Depreciação incorrida em exercícios anteriores |
UG que detém o imóvel | N/A |
| Reavaliação | Nota Patrimonial | Operação Patrimonial (14) Reavaliação de Imóvel |
UG que detém o imóvel | N/A |
| Transferência | Nota Patrimonial | Operação Patrimonial (31/14) Transferência de Imóvel entre UGs da Adm. Direta |
UG de Origem | UG de Destino |
| Concessão | Nota Patrimonial | Operação Patrimonial (11/78) Registro da Concessão de Uso na UG Concedente |
UG de Origem | UG de Destino |
| Estorno da Concessão pela Concedente | Nota Patrimonial | Operação Patrimonial (11) Registro do estorno da Concessão de Uso na UG Concedente |
UG que havia concedido o imóvel | N/A |
| Devolução | Nota Patrimonial | Operação Patrimonial (00+87) Registro da devolução de imóvel recebido em Concessão de Uso |
UG que havia recebido o imóvel | N/A |
| Registro de aluguel a terceiros | Nota Patrimonial | Operação Patrimonial (11) Registro de imóvel alugado a terceiros |
UG que está alugando o imóvel | N/A |
| Estorno de aluguel | Nota Patrimonial | Operação Patrimonial (11) Registro de estorno de imóvel alugado a terceiros |
UG que havia alugado o imóvel | N/A |