Valores Restituíveis (Cauções e outros)

De Wiki Siafe
Ir para navegação Ir para pesquisar

Definição

Recursos que ingressam os cofres públicos, gerando, contudo, a obrigação no passivo para sua devolução em data posterior.

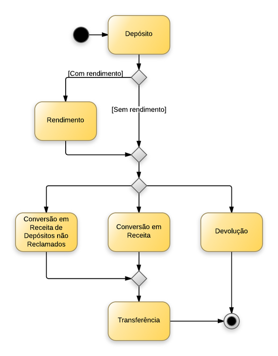
Fluxo de Procedimentos

Caução - New Page.png

Contabilização

A tabela abaixo apresenta os mecanismos usados no sistema para executar os procedimentos contábeis ilustrados no diagrama acima.

Procedimento Contábil Documento Operação Patrimonial / Evento UG1 UG2
Depósito Guia de Recolhimento Extra - orçamentário Operação Patrimonial (12)

Depósito
Evento Complementar
780103

UG Executora N/A
Rendimento Guia de Recolhimento Extra - orçamentário Operação Patrimonial (12)

Arrecadações e rendimentos extra-orçamentários
Evento Complementar
780103

UG Executora N/A
Conversão em Receita de Depósitos não Reclamados Nota Patrimonial Operação Patrimonial (24)

Conversão em Receita de Depósitos não Reclamados

UG Executora N/A
Conversão em Receita Guia de Recolhimento Operação Patrimonial (24)

Conversão em Receita
Eventos de Sistema
660027

UG Executora N/A
Devolução Ordem Bancária Extra - Orçamentária Operação Patrimonial (21)

Pagamento extra - orçamentário
Eventos de Sistema
780095, 880004

UG Executora N/A
Transferência Ordem Bancária de Transferência Operação Patrimonial (01+10)

Transferência Financeira
Eventos de Sistema
780094, 880001, 880005

UG Executora N/A