Investimentos e Aplicações Temporárias a Curto Prazo: mudanças entre as edições

De Wiki Siafe
Ir para navegação Ir para pesquisar
imported>Aline.barbosa
Sem resumo de edição
imported>Fernando.carmo
Linha 8: Linha 8:
== Contabilização ==
== Contabilização ==


A tabela abaixo apresenta os mecanismos usados no SIGEFES para executar os procedimentos contábeis ilustrados no diagrama acima.
A tabela abaixo apresenta os mecanismos usados no sistema para executar os procedimentos contábeis ilustrados no diagrama acima.


{| class="wikitable"
{| class="wikitable"

Edição das 16h40min de 24 de fevereiro de 2014

Definição

Compreendem os investimentos e as aplicações financeiras de alta liquidez em moeda nacional, que são prontamente conversíveis em valores conhecidos de caixa e que estão sujeitas a um insignificante risco de mudança de valor.

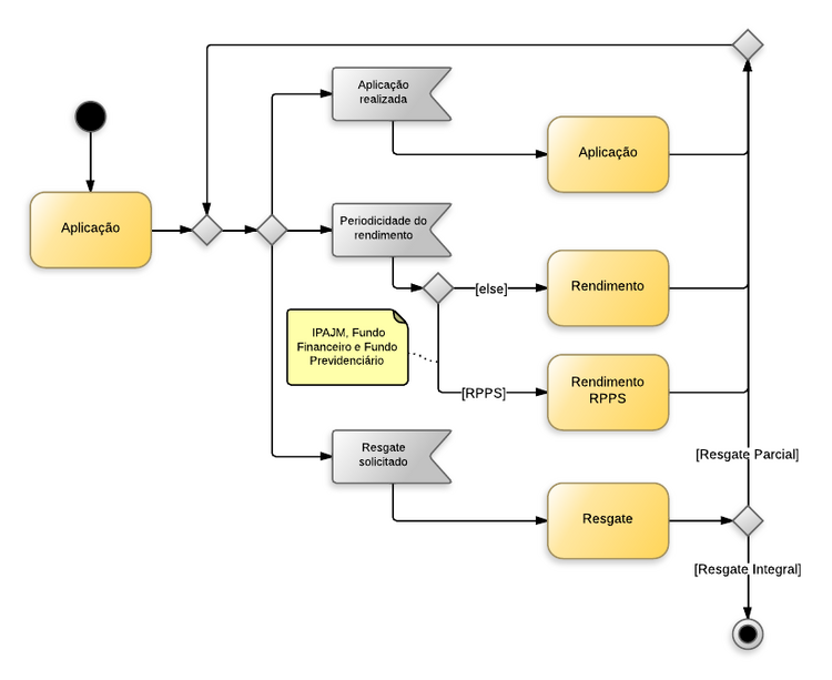
Fluxo de Procedimentos

Aplicações Financeiras de Liquidez Imediata - Aplicações Financeiras.png

Contabilização

A tabela abaixo apresenta os mecanismos usados no sistema para executar os procedimentos contábeis ilustrados no diagrama acima.

Procedimento Contábil Documento Operação Patrimonial / Evento UG1 UG2
Aplicação Nota de Aplicação e Resgate Operação Patrimonial (11+88)

Aplicação

UG que está realizando a aplicação N/A
Rendimento Guia de Recolhimento Orçamentária Operação Patrimonial (14+88)

Rendimento

UG que realizou a aplicação N/A
Rendimento RPPS Guia de Recolhimento Orçamentária Operação Patrimonial (14+88)

Rendimento RPPS
Eventos de Sistema
660027

UG que realizou a aplicação N/A
Resgate Nota de Aplicação e Resgate Operação Patrimonial (11+88)

Resgate

UG que está realizando o resgate N/A