Operações de Crédito: mudanças entre as edições
imported>Gabriel.borges |
imported>Gabriel.borges |
||
| Linha 6: | Linha 6: | ||
[[Arquivo:Operações de Crédito.png|750px|center|Procedimentos contábeis para Material de Consumo]] | [[Arquivo:Operações de Crédito.png|750px|center|Procedimentos contábeis para Material de Consumo]] | ||
== Contabilização == | == Contabilização - Amortização do Empréstimo == | ||
A tabela abaixo apresenta os mecanismos usados no SIGEFES para executar os procedimentos contábeis ilustrados no diagrama acima, tomando como exemplo '''Empréstimos Internos em Contratos - Caixa Econômica Federal'''. | A tabela abaixo apresenta os mecanismos usados no SIGEFES para executar os procedimentos contábeis ilustrados no diagrama acima, tomando como exemplo '''Empréstimos Internos em Contratos - Caixa Econômica Federal'''. | ||
| Linha 59: | Linha 59: | ||
|align="center"| '''Operação Patrimonial (22)'''<br/> | |align="center"| '''Operação Patrimonial (22)'''<br/> | ||
Conversão de Principal de Operação de Crédito <br/> | Conversão de Principal de Operação de Crédito <br/> | ||
do Passivo Não Circulante para o Passivo Circulante | |||
|align="center"| UG Executora | |||
|align="center"| N/A | |||
<!---------------------------------------------------------------> | |||
|- | |||
|align="center"| Empenho | |||
|align="center"| Nota de Empenho | |||
|align="center"| '''Operação Patrimonial (22)'''<br/> | |||
Passivo Previamente Reconhecido <br/> | |||
Disponibilização Orçamentária <br/> | |||
'''Eventos de Sistema'''<br/> | |||
660011, 660012, 660015, 880003, 880007 | |||
|align="center"| UG Executora | |||
|align="center"| N/A | |||
<!---------------------------------------------------------------> | |||
|- | |||
|align="center"| Liquidação | |||
|align="center"| Nota de Liquidação | |||
|align="center"| '''Eventos de Sistema'''<br/> | |||
660073, 780005, 880006 | |||
|align="center"| UG Executora | |||
|align="center"| N/A | |||
<!---------------------------------------------------------------> | |||
|- | |||
|align="center"| Programação de Desembolso | |||
|align="center"| Programação de Desembolso Orçamentária | |||
|align="center"| '''Eventos de Sistema'''<br/> | |||
770001, 770002 | |||
|align="center"| UG Executora | |||
|align="center"| N/A | |||
<!---------------------------------------------------------------> | |||
|- | |||
|align="center"| Pagamento | |||
|align="center"| Ordem Bancária Orçamentária | |||
|align="center"| '''Operação Patrimonial (21)'''<br/> | |||
Pagamento da Amortização do Empréstimo <br/> | |||
'''Eventos de Sistema''' <br/> | |||
660023, 770012, 770013, 880002 | |||
|align="center"| UG Executora | |||
|align="center"| N/A | |||
<!---------------------------------------------------------------> | |||
|- | |||
|align="center"| Amortização Negativa Curto Prazo | |||
|align="center"| Nota Patrimonial | |||
|align="center"| '''Operação Patrimonial (32)'''<br/> | |||
Amortização Negativa <br/> | |||
Passivo Circulante | |||
|align="center"| UG Executora | |||
|align="center"| N/A | |||
<!---------------------------------------------------------------> | |||
|- | |||
|align="center"| Amortização Negativa Longo Prazo | |||
|align="center"| Nota Patrimonial | |||
|align="center"| '''Operação Patrimonial (32)'''<br/> | |||
Amortização Negativa <br/> | |||
Passivo Não Circulante | |||
|align="center"| UG Executora | |||
|align="center"| N/A | |||
|} | |||
== Contabilização - Juros == | |||
A tabela abaixo apresenta os mecanismos usados no SIGEFES para executar os procedimentos contábeis ilustrados no diagrama acima, tomando como exemplo '''Juros sobre a dívida interna por contrato'''. | |||
{| class="wikitable" | |||
|- | |||
! Procedimento Contábil | |||
! Documento | |||
! Operação Patrimonial / Evento | |||
! UG1 | |||
! UG2 | |||
<!---------------------------------------------------------------> | |||
|- | |||
|align="center"| Assinatura do Contrato | |||
|align="center"| Nota Patrimonial | |||
|align="center"| '''Operação Patrimonial (78)'''<br/> | |||
Assinatura da Contratação de Crédito | |||
|align="center"| UG contratante | |||
da operação de crédito | |||
|align="center"| N/A | |||
<!---------------------------------------------------------------> | |||
|- | |||
|align="center"| Registro dos Juros a Transcorrer<br/> | |||
Curto Prazo | |||
|align="center"| Nota Patrimonial | |||
|align="center"| '''Operação Patrimonial (22)'''<br/> | |||
Registro dos Encargos a Transcorrer <br/> | |||
– Passivo Circulante | |||
|align="center"| UG Executora | |||
|align="center"| N/A | |||
<!---------------------------------------------------------------> | |||
|- | |||
|align="center"| Registro dos Juros a Transcorrer<br/> | |||
Longo Prazo | |||
|align="center"| Nota Patrimonial | |||
|align="center"| '''Operação Patrimonial (22)'''<br/> | |||
Registro dos Encargos a Transcorrer <br/> | |||
– Passivo Não Circulante | |||
|align="center"| UG Executora | |||
|align="center"| N/A | |||
<!---------------------------------------------------------------> | |||
|- | |||
|align="center"| Apropriação dos Juros | |||
|align="center"| Nota Patrimonial | |||
|align="center"| '''Operação Patrimonial (32)'''<br/> | |||
Reconhecimento dos Encargos | |||
|align="center"| UG Executora | |||
|align="center"| N/A | |||
<!---------------------------------------------------------------> | |||
|- | |||
|align="center"| Conversão dos Juros | |||
de Longo Prazo para Curto Prazo | |||
|align="center"| Nota Patrimonial | |||
|align="center"| '''Operação Patrimonial (22)'''<br/> | |||
Conversão dos Encargos Financeiros a Pagar <br/> | |||
do Passivo Não Circulante para o Passivo Circulante | do Passivo Não Circulante para o Passivo Circulante | ||
|align="center"| UG Executora | |align="center"| UG Executora | ||
| Linha 96: | Linha 211: | ||
Pagamento da Amortização do Empréstimo <br/> | Pagamento da Amortização do Empréstimo <br/> | ||
'''Eventos de Sistema''' <br/> | '''Eventos de Sistema''' <br/> | ||
660011, 660012, 660015, 880003, 880007 | |||
|align="center"| UG Executora | |align="center"| UG Executora | ||
|align="center"| N/A | |align="center"| N/A | ||
Edição das 23h31min de 16 de dezembro de 2013
Definição
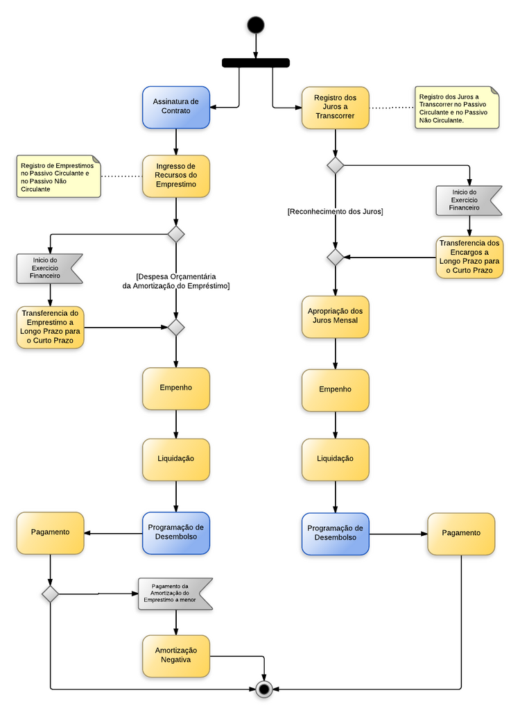
Engloba os lançamentos contábeis de operações de crédito referente a assinatura de contrato, recebimento dos valores correspondentes, incorporação e desincorporação de passivo referente ao capital e juros e encargos, registro de juros a transcorrer, conversão do passivo não circulante para o passivo circulante referente ao capital e juros/encargos, execução orçamentária e financeira para pagamento do montante e juros e encargos, e registro de variação monetária e cambial referente ao montante.
Fluxo de Procedimentos
Contabilização - Amortização do Empréstimo
A tabela abaixo apresenta os mecanismos usados no SIGEFES para executar os procedimentos contábeis ilustrados no diagrama acima, tomando como exemplo Empréstimos Internos em Contratos - Caixa Econômica Federal.
| Procedimento Contábil | Documento | Operação Patrimonial / Evento | UG1 | UG2 |
|---|---|---|---|---|
| Assinatura do Contrato | Nota Patrimonial | Operação Patrimonial (78) Assinatura da Contratação de Crédito |
UG contratante
da operação de crédito |
N/A |
| Recebimento do Recurso
da Operação de Crédito – Curto Prazo |
Guia de Recolhimento | Operação Patrimonial (12) Recebimento do Recurso da Operação de Crédito
- Passivo Circulante |
UG Executora | N/A |
| Recebimento do Recurso
da Operação de Crédito – Longo Prazo |
Guia de Recolhimento | Operação Patrimonial (12) Recebimento do Recurso da Operação de Crédito
– Passivo Não Circulante |
UG Executora | N/A |
| Conversão de Operação de credito
de Longo Prazo para Curto Prazo |
Nota Patrimonial | Operação Patrimonial (22) Conversão de Principal de Operação de Crédito |
UG Executora | N/A |
| Empenho | Nota de Empenho | Operação Patrimonial (22) Passivo Previamente Reconhecido |
UG Executora | N/A |
| Liquidação | Nota de Liquidação | Eventos de Sistema 660073, 780005, 880006 |
UG Executora | N/A |
| Programação de Desembolso | Programação de Desembolso Orçamentária | Eventos de Sistema 770001, 770002 |
UG Executora | N/A |
| Pagamento | Ordem Bancária Orçamentária | Operação Patrimonial (21) Pagamento da Amortização do Empréstimo |
UG Executora | N/A |
| Amortização Negativa Curto Prazo | Nota Patrimonial | Operação Patrimonial (32) Amortização Negativa |
UG Executora | N/A |
| Amortização Negativa Longo Prazo | Nota Patrimonial | Operação Patrimonial (32) Amortização Negativa |
UG Executora | N/A |
Contabilização - Juros
A tabela abaixo apresenta os mecanismos usados no SIGEFES para executar os procedimentos contábeis ilustrados no diagrama acima, tomando como exemplo Juros sobre a dívida interna por contrato.
| Procedimento Contábil | Documento | Operação Patrimonial / Evento | UG1 | UG2 |
|---|---|---|---|---|
| Assinatura do Contrato | Nota Patrimonial | Operação Patrimonial (78) Assinatura da Contratação de Crédito |
UG contratante
da operação de crédito |
N/A |
| Registro dos Juros a Transcorrer Curto Prazo |
Nota Patrimonial | Operação Patrimonial (22) Registro dos Encargos a Transcorrer |
UG Executora | N/A |
| Registro dos Juros a Transcorrer Longo Prazo |
Nota Patrimonial | Operação Patrimonial (22) Registro dos Encargos a Transcorrer |
UG Executora | N/A |
| Apropriação dos Juros | Nota Patrimonial | Operação Patrimonial (32) Reconhecimento dos Encargos |
UG Executora | N/A |
| Conversão dos Juros
de Longo Prazo para Curto Prazo |
Nota Patrimonial | Operação Patrimonial (22) Conversão dos Encargos Financeiros a Pagar |
UG Executora | N/A |
| Empenho | Nota de Empenho | Operação Patrimonial (22) Passivo Previamente Reconhecido |
UG Executora | N/A |
| Liquidação | Nota de Liquidação | Eventos de Sistema 660073, 780005, 880006 |
UG Executora | N/A |
| Programação de Desembolso | Programação de Desembolso Orçamentária | Eventos de Sistema 770001, 770002 |
UG Executora | N/A |
| Pagamento | Ordem Bancária Orçamentária | Operação Patrimonial (21) Pagamento da Amortização do Empréstimo |
UG Executora | N/A |
| Amortização Negativa Curto Prazo | Nota Patrimonial | Operação Patrimonial (32) Amortização Negativa |
UG Executora | N/A |
| Amortização Negativa Longo Prazo | Nota Patrimonial | Operação Patrimonial (32) Amortização Negativa |
UG Executora | N/A |