Terrenos - Saídas: mudanças entre as edições
Ir para navegação
Ir para pesquisar
imported>Gabriel.borges |
imported>Gabriel.borges |
||
| Linha 90: | Linha 90: | ||
|align="center"| Nota Patrimonial | |align="center"| Nota Patrimonial | ||
|align="center"| '''Operação Patrimonial (21)''' <br/> | |align="center"| '''Operação Patrimonial (21)''' <br/> | ||
Baixa do Crédito a Receber em virtude de pagamento | Baixa do Crédito a Receber em virtude de pagamento realizado | ||
|align="center"| UG que tem a propriedade do imóvel alienado | |align="center"| UG que tem a propriedade do imóvel alienado | ||
|align="center"| N/A | |align="center"| N/A | ||
<!---------------------------------------------------------------> | <!---------------------------------------------------------------> | ||
|} | |} | ||
Edição das 12h36min de 17 de dezembro de 2013
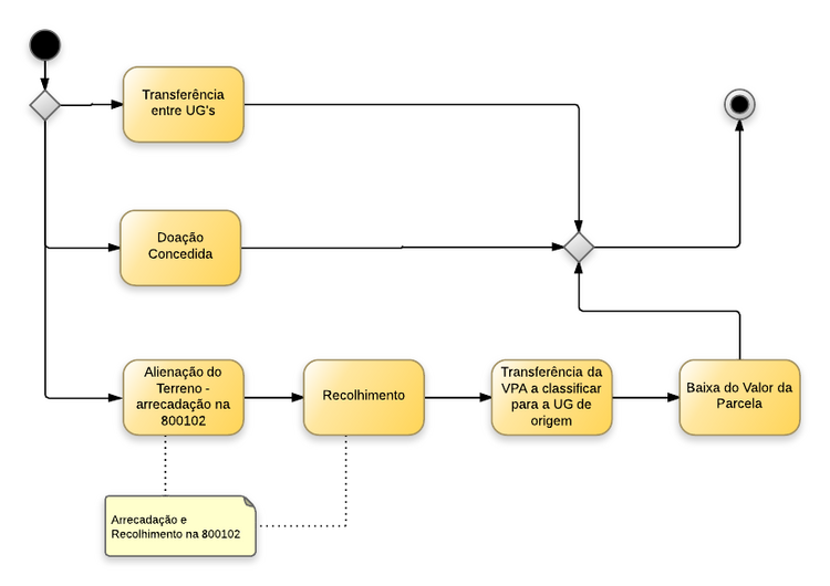
Fluxo de Procedimentos
Contabilização
A tabela abaixo apresenta os mecanismos usados no SIGEFES para executar os procedimentos contábeis ilustrados no diagrama acima.
| Procedimento Contábil | Documento | Operação Patrimonial / Evento | UG1 | UG2 |
|---|---|---|---|---|
| Transferências Recebidas | Nota Patrimonial | Operação Patrimonial (31/14) Transferência de Terrenos para outra UG do Estado |
UG transferiu o bem | UG recebeu o bem |
| Doação Concedida | Nota Patrimonial | Operação Patrimonial (31) Doação Concedida a Município |
UG que doou o bem | N/A |
| Doação Concedida | Nota Patrimonial | Operação Patrimonial (31/14) Doação Concedida a Outra UG |
UG que doou o bem | UG que recebeu o bem |
| Alienação do Terreno – Arrecadação na 800102 | Guia de Recolhimento | Operação Patrimonial (11+78) Arrecadação da receita orçamentária com alienação de imóvel, via Mapa |
UG executora | N/A |
| Recolhimento | Guia de Recolhimento | Operação Patrimonial (11+78) Recolhimento da Receita Orçamentária com Alienação de Terrenos, via Mapa |
UG executora | N/A |
| Arrecadação - sem reconhecimento prévio - via Mapa | Guia de Recolhimento | Operação Patrimonial (11) Arrecadação - sem reconhecimento prévio - via Mapa |
UG executora | N/A |
| Recolhimento - via Mapa | Guia de Recolhimento | Operação Patrimonial (11) Recolhimento - via Mapa |
UG executora | N/A |
| Transferência da VPA a classificar para a UG de Origem | Nota Patrimonial | Operação Patrimonial (24/32) Transferência da VPA a Classificar para a UG Alienante |
800102 | UG que tem a propriedade do imóvel alienado |
| Baixa do valor da parcela | Nota Patrimonial | Operação Patrimonial (21) Baixa do Crédito a Receber em virtude de pagamento realizado |
UG que tem a propriedade do imóvel alienado | N/A |