Operações Rotineiras: mudanças entre as edições

De Wiki Siafe
Ir para navegação Ir para pesquisar
imported>Gabriel.borges
imported>Gabriel.borges
Linha 15: Linha 15:
<!--------------------------------------------------------------->
<!--------------------------------------------------------------->
|-
|-
|align="center"| Bens Móveis em Recuperação
|align="center"| Ajuste a Valor de Mercado - Valorização
|align="center"| Nota Patrimonial
|align="center"| Nota Patrimonial
|align="center"| '''Operação Patrimonial (11)''' <br/>  
|align="center"| '''Operação Patrimonial (14)''' <br/>  
Transferência para a conta de Bens Móveis em Recuperação
Ajuste ao Valor de Mercado - Valorização
|align="center"| UG que está transferindo o bem
|align="center"| UG executora
|align="center"| N/A
|align="center"| N/A
<!--------------------------------------------------------------->
<!--------------------------------------------------------------->
|-
|-
|align="center"| Transferência para Bens Móveis em Trânsito
|align="center"| Ajuste a Valor de Mercado - Desvalorização
|align="center"| Nota Patrimonial
|align="center"| Nota Patrimonial
|align="center"| '''Operação Patrimonial (11)''' <br/>  
|align="center"| '''Operação Patrimonial (31)''' <br/>  
Transferência para a conta de Bens Móveis em Trânsito
Ajuste ao Valor de Mercado - Desvalorização
|align="center"| UG que está transferindo o bem
|align="center"| UG executora
|align="center"| N/A
|align="center"| N/A
<!--------------------------------------------------------------->
<!--------------------------------------------------------------->
|-
|-
|align="center"| Transferência para Bens Móveis a Alienar
|align="center"| Registro de Valores a Receber
|align="center"| Nota Patrimonial
|align="center"| Nota Patrimonial
|align="center"| '''Operação Patrimonial (11)''' <br/>  
|align="center"| '''Operação Patrimonial (11)''' <br/>  
Transferência para a conta de Bens Móveis a Alienar
Baixa no Estoque e Registro em Valores a Receber (SUPPIN)
|align="center"| UG que está transferindo o bem
|align="center"| UG executora
|align="center"| N/A
|align="center"| N/A
<!--------------------------------------------------------------->
<!--------------------------------------------------------------->
|-
|-
|align="center"| Bens Móveis Vinculados a Convênios
|align="center"| Correção Monetária Mensal
|align="center"| Nota Patrimonial
|align="center"| Nota Patrimonial
|align="center"| '''Operação Patrimonial (11)''' <br/>  
|align="center"| '''Operação Patrimonial (11)''' <br/>  
Transferência para a conta de Bens Móveis Vinculados a Convênios
Registro de Correção Monetária Mensal pelo IGPM incorrida sobre as Parcelas a Receber
|align="center"| UG que está transferindo o bem
|align="center"| UG executora
|align="center"| N/A
|align="center"| N/A
<!--------------------------------------------------------------->
<!--------------------------------------------------------------->
|-
|-
|align="center"| Classificação de Outros Bens Móveis
|align="center"| Multas e Juros de Mora
|align="center"| Nota Patrimonial
|align="center"| Nota Patrimonial
|align="center"| '''Operação Patrimonial (11)''' <br/>  
|align="center"| '''Operação Patrimonial (11)''' <br/>  
Transferência para Bens Móveis Vinculados a Convênios
Registro de Multas e Juros de Mora a receber, incorrido sobre Parcelas em Atraso
|align="center"| UG que está classificando o bem
|align="center"| UG executora
|align="center"| N/A
|align="center"| N/A
<!--------------------------------------------------------------->
<!--------------------------------------------------------------->
|-
|-
|align="center"| Depreciação
|align="center"| Bonificações Concedidas
|align="center"| Nota Patrimonial
|align="center"| Nota Patrimonial
|align="center"| '''Operação Patrimonial (31)''' <br/>  
|align="center"| '''Operação Patrimonial (31)''' <br/>  
Depreciação de Bens Móveis em Geral
Registro de Bonificações Concedidas - Terrenos Suppin
|align="center"| UG cujo bem depreciou
|align="center"| UG executora
|align="center"| N/A
<!--------------------------------------------------------------->
|-
|align="center"| Depreciação
|align="center"| Nota Patrimonial
|align="center"| '''Operação Patrimonial (31)''' <br/>
Depreciação de Bens Móveis em Poder de Terceiros
|align="center"| UG cujo bem depreciou
|align="center"| N/A
<!--------------------------------------------------------------->
|-
|align="center"| Depreciação
|align="center"| Nota Patrimonial
|align="center"| '''Operação Patrimonial (31)''' <br/>
Depreciação de Bens Móveis em Recuperação
|align="center"| UG cujo bem depreciou
|align="center"| N/A
<!--------------------------------------------------------------->
|-
|align="center"| Depreciação
|align="center"| Nota Patrimonial
|align="center"| '''Operação Patrimonial (31)''' <br/>
Depreciação de Bens Móveis em Trânsito
|align="center"| UG cujo bem depreciou
|align="center"| N/A
<!--------------------------------------------------------------->
|-
|align="center"| Depreciação
|align="center"| Nota Patrimonial
|align="center"| '''Operação Patrimonial (31)''' <br/>
Depreciação de Outros Bens Móveis
|align="center"| UG cujo bem depreciou
|align="center"| N/A
<!--------------------------------------------------------------->
|-
|align="center"| Reincorporação do Bem com Baixa de Responsabilidade em Apuração
|align="center"| Nota Patrimonial
|align="center"| '''Operação Patrimonial (11)''' <br/>
Reincorporação de bem localizado ou restituído, com concomitante baixa da Responsabilidade em Apuração.
|align="center"| UG que reincorporou o bem
|align="center"| N/A
|align="center"| N/A
<!--------------------------------------------------------------->
<!--------------------------------------------------------------->
|-
|-
|align="center"| Reavaliação de Bens Móveis
|align="center"| Transferência IG
|align="center"| Guia de Recolhimento
|align="center"| '''Operação Patrimonial (14)''' <br/>
Reconhecimento de Ganhos com Alienação de Bem Móvel <br/>
'''Eventos de Sistema''' <br/>
660027
|align="center"| UG cujo bem foi reavaliado
|align="center"| N/A
<!--------------------------------------------------------------->
|-
|align="center"| Reclassificação de Bens Móveis
|align="center"| Nota Patrimonial
|align="center"| Nota Patrimonial
|align="center"| '''Item Patrimonial de Origem <br/>Operação Patrimonial (01)''' <br/>
|align="center"| '''Item Patrimonial de Origem <br/>Operação Patrimonial (01)''' <br/>
Reclassificação de Bens Móveis - Conta de Origem <br/>
Reclassificação de imóvel - Conta de Origem <br/>
<span style="color:blue">'''Item Patrimonial de Destino <br/>Operação Patrimonial (10)''' <br/>
<span style="color:blue">'''Item Patrimonial de Destino <br/>Operação Patrimonial (10)''' <br/>
Reclassificação de Bens Móveis - Conta de Destino</span> <br/>
Reclassificação de imóvel - Conta de Destino</span> <br/>
|align="center"| UG cujo bem está sendo reclassificado
|align="center"| UG de origem
|align="center"| N/A
|align="center"| UG de destino
<!--------------------------------------------------------------->
|-
|align="center"| Redução ao Valor Recuperável
|align="center"| Nota Patrimonial
|align="center"| '''Operação Patrimonial (31)''' <br/>
Redução ao Valor Recuperável de Bens Móveis a Alienar
|align="center"| UG cujo bem terá seu valor reduzido
|align="center"| N/A
<!--------------------------------------------------------------->
|-
|align="center"| Redução ao Valor Recuperável
|align="center"| Nota Patrimonial
|align="center"| '''Operação Patrimonial (31)''' <br/>
Redução ao Valor Recuperável de Bens Móveis em Geral
|align="center"| UG cujo bem terá seu valor reduzido
|align="center"| N/A
<!--------------------------------------------------------------->
|-
|align="center"| Redução ao Valor Recuperável
|align="center"| Nota Patrimonial
|align="center"| '''Operação Patrimonial (31)''' <br/>
Redução ao Valor Recuperável de Bens Móveis em Poder de Terceiros
|align="center"| UG cujo bem terá seu valor reduzido
|align="center"| N/A
<!--------------------------------------------------------------->
|-
|align="center"| Redução ao Valor Recuperável
|align="center"| Nota Patrimonial
|align="center"| '''Operação Patrimonial (31)''' <br/>
Redução ao Valor Recuperável de Bens Móveis em Recuperação
|align="center"| UG cujo bem terá seu valor reduzido
|align="center"| N/A
<!--------------------------------------------------------------->
|-
|align="center"| Redução ao Valor Recuperável
|align="center"| Nota Patrimonial
|align="center"| '''Operação Patrimonial (31)''' <br/>
Redução ao Valor Recuperável de Bens Móveis em Trânsito
|align="center"| UG cujo bem terá seu valor reduzido
|align="center"| N/A
<!--------------------------------------------------------------->
|-
|align="center"| Redução ao Valor Recuperável
|align="center"| Nota Patrimonial
|align="center"| '''Operação Patrimonial (31)''' <br/>
Redução ao Valor Recuperável de Bens Móveis vinculados a Convênios
|align="center"| UG cujo bem terá seu valor reduzido
|align="center"| N/A
<!--------------------------------------------------------------->
|-
|align="center"| Redução ao Valor Recuperável
|align="center"| Nota Patrimonial
|align="center"| '''Operação Patrimonial (31)''' <br/>
Redução ao Valor Recuperável de Outros Bens Móveis
|align="center"| UG cujo bem terá seu valor reduzido
|align="center"| N/A
<!--------------------------------------------------------------->
|-
|align="center"| Retorno de Bens Móveis em Recuperação
|align="center"| Nota Patrimonial
|align="center"| '''Operação Patrimonial (11)''' <br/>
Retorno de Bens Móveis em Recuperação
|align="center"| UG cujo bem retornou
|align="center"| N/A
<!--------------------------------------------------------------->
|-
|align="center"| Retorno de Bens Móveis em Trânsito
|align="center"| Nota Patrimonial
|align="center"| '''Operação Patrimonial (11)''' <br/>
Retorno de Bens Móveis em Trânsito
|align="center"| UG cujo bem retornou
|align="center"| N/A
<!--------------------------------------------------------------->
|-
|align="center"| Retorno de Bens Móveis a Alienar
|align="center"| Nota Patrimonial
|align="center"| '''Operação Patrimonial (11)''' <br/>
Retorno de Bens Móveis a Alienar
|align="center"| UG cujo bem retornou
|align="center"| N/A
<!--------------------------------------------------------------->
|-
|align="center"| Saída do almoxarifado por distribuição interna
|align="center"| Nota Patrimonial
|align="center"| '''Operação Patrimonial (11)''' <br/>
Saída do almoxarifado por distribuição interna
|align="center"| UG cujo bem foi distribuído
|align="center"| N/A
<!--------------------------------------------------------------->
|-
|align="center"| Transferência para outra UG
|align="center"| Nota Patrimonial
|align="center"| '''Operação Patrimonial (31/78)''' <br/>
Transferência de Bens Móveis para Outra Unidade Gestora
|align="center"| UG de origem do bem
|align="center"| UG de destino do Bem
<!--------------------------------------------------------------->
|-
|align="center"| Concessão de Bens Móveis
|align="center"| Nota Patrimonial
|align="center"| '''Operação Patrimonial (11+78/78)''' <br/>
Registro de Cessão/Concessão de Bens Móveis para outra UG ou terceiros
|align="center"| UG que está cedendo / concedendo o bem
|align="center"| N/A
<!--------------------------------------------------------------->
|-
|align="center"| Retorno de Bens Móveis Concedidos
|align="center"| Nota Patrimonial
|align="center"| '''Operação Patrimonial (11+87/87)''' <br/>
Retorno de Bens Móveis Cedidos/Concedidos
|align="center"| UG que está recebendo o bem
|align="center"| N/A
<!--------------------------------------------------------------->
<!--------------------------------------------------------------->
|}
|}

Edição das 12h01min de 17 de dezembro de 2013

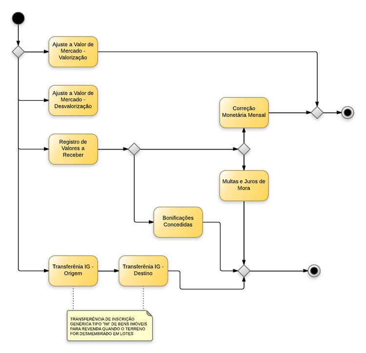
Fluxo de Procedimentos

Rotineiras.png

Contabilização

A tabela abaixo apresenta os mecanismos usados no SIGEFES para executar os procedimentos contábeis ilustrados no diagrama acima.

Procedimento Contábil Documento Operação Patrimonial / Evento UG1 UG2
Ajuste a Valor de Mercado - Valorização Nota Patrimonial Operação Patrimonial (14)

Ajuste ao Valor de Mercado - Valorização

UG executora N/A
Ajuste a Valor de Mercado - Desvalorização Nota Patrimonial Operação Patrimonial (31)

Ajuste ao Valor de Mercado - Desvalorização

UG executora N/A
Registro de Valores a Receber Nota Patrimonial Operação Patrimonial (11)

Baixa no Estoque e Registro em Valores a Receber (SUPPIN)

UG executora N/A
Correção Monetária Mensal Nota Patrimonial Operação Patrimonial (11)

Registro de Correção Monetária Mensal pelo IGPM incorrida sobre as Parcelas a Receber

UG executora N/A
Multas e Juros de Mora Nota Patrimonial Operação Patrimonial (11)

Registro de Multas e Juros de Mora a receber, incorrido sobre Parcelas em Atraso

UG executora N/A
Bonificações Concedidas Nota Patrimonial Operação Patrimonial (31)

Registro de Bonificações Concedidas - Terrenos Suppin

UG executora N/A
Transferência IG Nota Patrimonial Item Patrimonial de Origem
Operação Patrimonial (01)

Reclassificação de imóvel - Conta de Origem
Item Patrimonial de Destino
Operação Patrimonial (10)

Reclassificação de imóvel - Conta de Destino

UG de origem UG de destino