Transferências Recebidas de Inst. Privadas, exterior e Pessoas Físicas

De Wiki Siafe
Revisão de 14h46min de 16 de dezembro de 2013 por imported>Aline.barbosa
Ir para navegação Ir para pesquisar

Definição

Contempla os procedimentos patrimoniais relativos às transferências de recursos financeiros recebidas de instituições privadas, do exterior e de pessoas físicas.

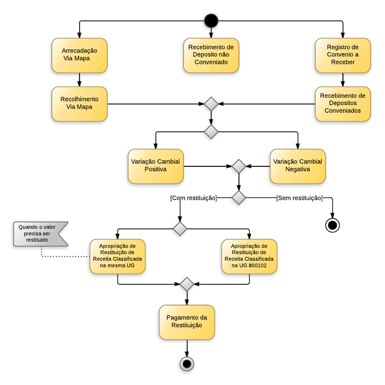
Fluxo de Procedimentos

Transferencias Recebidas de Inst. Privadas, Exterior e Pessoas - New Page.png

Contabilização

A tabela abaixo apresenta os mecanismos usados no SIGEFES para executar os procedimentos contábeis ilustrados no diagrama acima.

Procedimento Contábil Documento Operação Patrimonial / Evento UG1 UG2
Arrecadação – via Mapa Guia de Recolhimento Orçamentária Operação Patrimonial (14)

Arrecadação via mapa – rede bancária de arrecadação.
Eventos de Sistema
660027, 780016

UG favorecida na transferência. N/A
Recebimento de Deposito não Conveniado Guia de Recolhimento Orçamentária Operação Patrimonial (14)

Recebimento via depósitos não vinculados à convênios
Eventos de Sistema
660027, 780016

UG favorecida na transferência. N/A
Registro de Convenio a Receber Registro de Convênio Operação Patrimonial (14)

Registro de Convenio a Receber

UG favorecida na transferência. N/A
Recolhimento – via Mapa Guia de Recolhimento Orçamentária Operação Patrimonial (11)

Transferencia rede bancária arrecadação para Conta Única
Eventos de Sistema
780001

UG favorecida na transferência. N/A
Recebimento de Depositos Conveniados Guia de Recolhimento Orçamentária Operação Patrimonial (14)

Recebimento via depósitos não vinculados à convênios
Eventos de Sistema
780003

UG favorecida na transferência. N/A
Variação Cambial
 Positiva Nota Patrimonial Operação Patrimonial (14)

Variação Cambial Positiva

UG favorecida na transferência. N/A
Variação Cambial
 Negativa Nota Patrimonial Operação Patrimonial (14)

Variação Cambial
 Negativa

UG favorecida na transferência. N/A
Pagamento da Restituição Ordem Bancária Extra - Orçamentária Operação Patrimonial (21)

Pagamento de restituição de receita

UG favorecida na transferência. N/A