Valores Restituíveis (Cauções e outros)

De Wiki Siafe
Revisão de 12h57min de 9 de maio de 2014 por imported>Gabriel.borges (→‎Fluxo de Procedimentos)
Ir para navegação Ir para pesquisar

Definição

Recursos que ingressam os cofres públicos, gerando, contudo, a obrigação no passivo para sua devolução em data posterior.

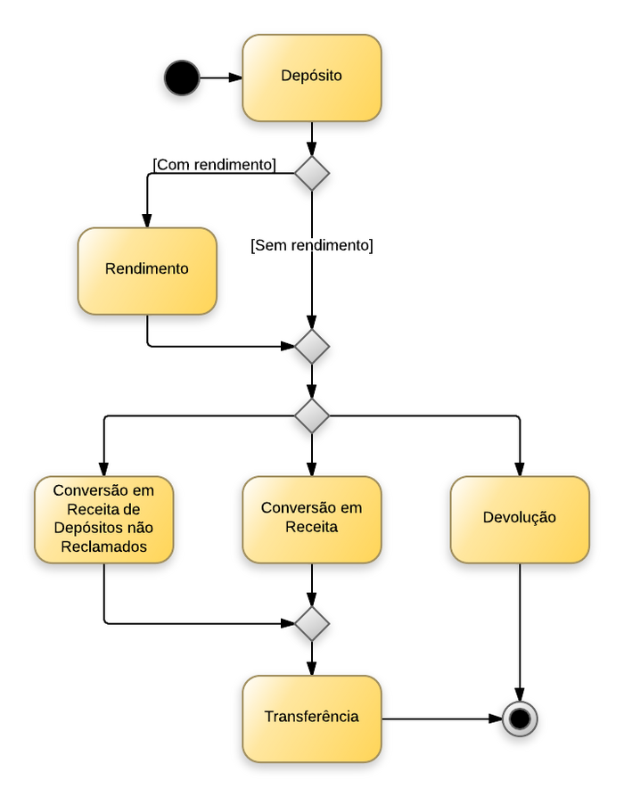
Fluxo de Procedimentos

Caução - New Page.png

Contabilização

A tabela abaixo apresenta os mecanismos usados no sistema para executar os procedimentos contábeis ilustrados no diagrama acima.

Procedimento Contábil Documento Operação Patrimonial / Evento UG1 UG2
Depósito Nota Patrimonial Operação Patrimonial

arrecadações e rendimentos extra-orçamentários.

UG Executora N/A
Depósito Guia de Recolhimento Extra - orçamentário Operação Patrimonial (12)

Depósito - exceto caução
Eventos de Sistema
780103

UG Executora N/A
Rendimento Nota Patrimonial Operação Patrimonial (12)

Rendimento de Caução

UG Executora N/A
Rendimento Guia de Recolhimento Extra - orçamentário Operação Patrimonial (12)

Arrecadações e rendimentos extra-orçamentários

UG Executora N/A
Conversão em Receita Guia de Recolhimento orçamentária Operação Patrimonial (24)

Cancelamento de Obrigações

UG Executora N/A
Conversão em Receita de Depósitos não Reclamados Guia de Recolhimento orçamentária Operação Patrimonial (24)

Conversão em Receita de Depósitos não Reclamados

UG Executora N/A
Devolução Ordem Bancária Extra - Orçamentária Operação Patrimonial (21)

Pagamento extra - orçamentário

UG Executora N/A