Tributos - ICMS, IPVA, ITCD

De Wiki Siafe
Revisão de 20h04min de 16 de dezembro de 2013 por imported>Gabriel.borges (→‎Fluxo de Procedimentos - Operações Rotineiras)
Ir para navegação Ir para pesquisar

Definição ICMS

Imposto sobre operações relativas à circulação de mercadorias e sobre prestações de serviços de transporte interestadual, intermunicipal e de comunicação) é um tipo de imposto de competência dos Estados Distrito Federal e Municípios.

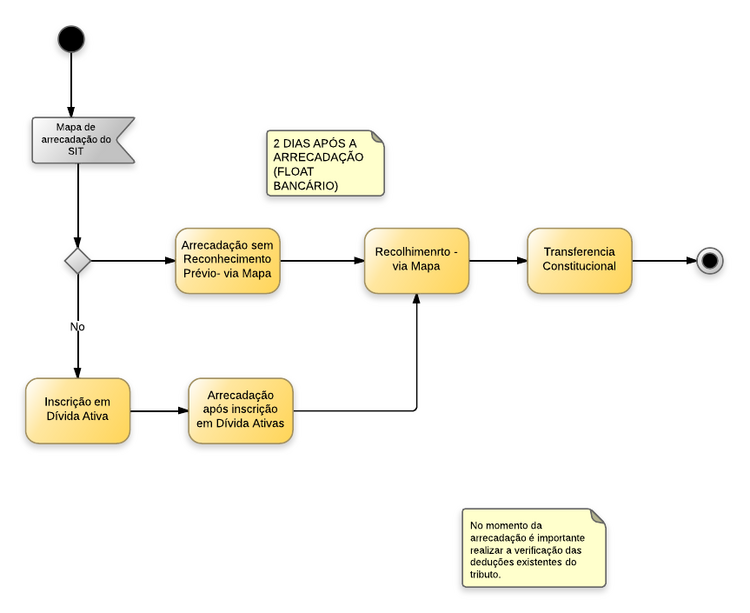
Fluxo de Procedimentos - ICMS - Arrecadação

Procedimentos contábeis para Material de Consumo

Contabilização

A tabela abaixo apresenta os mecanismos usados no SIGEFES para executar os procedimentos contábeis ilustrados no diagrama acima.


Procedimento Contábil Documento Operação Patrimonial / Evento UG1 UG2
Arrecadação sem
reconhecimento prévio
via Mapa
Guia de Recolhimento
Orçamentária
Operação Patrimonial (14)

Arrecadação via mapa
rede bancária de arrecadação.
Eventos Complementar
780016
Eventos de Sistema
660027

UG que arrecadou o crédito N/A
Reconhecimento de crédito
tributário
Nota Patrimonial Operação Patrimonial (14)

Reconhecimento de crédito tributário

UG que arrecadou o crédito N/A
Arrecadação
com reconhecimento prévio
via Mapa
Guia de Recolhimento
Orçamentária
Operação Patrimonial (14)

Arrecadação - com
reconhecimento prévio
via Mapa
Eventos Complementar
780016
Eventos de Sistema
660027

UG que arrecadou o crédito N/A
Recolhimento – via Mapa Guia de Recolhimento
Orçamentária
Operação Patrimonial (11)

Recolhimento – via Mapa
Eventos Complementar
780001

Que pertence o crédito N/A

Fluxo de Procedimentos - ICMS - Divida Ativa

Procedimentos contábeis para Material de Consumo

Contabilização

A tabela abaixo apresenta os mecanismos usados no SIGEFES para executar os procedimentos contábeis ilustrados no diagrama acima.


Documento Operação Patrimonial / Evento UG1 UG2
Inscrição em Dívida Ativa
sem reconhecimento prévio
Nota Patrimonial Operação Patrimonial (14)

Inscrição em Dívida Ativa
sem prévio reconhecimento.

UG que arrecadou o crédito N/A
Inscrição em Dívida Ativa
com reconhecimento prévio
Nota Patrimonial Operação Patrimonial (11)

Inscrição em Dívida Ativa
com prévio reconhecimento.

Que pertence o crédito N/A
Arrecadação - após inscrição
em Dívida Ativa
via Mapa
Guia de Recolhimento
Orçamentária
Operação Patrimonial (14)

Arrecadação - após inscrição
em Dívida Ativa - via Mapa
Evento Complementar
780016
Evento de Sistema
660027

Que pertence o crédito N/A
Recolhimento – via Mapa Guia de Recolhimento
Orçamentária
Operação Patrimonial (11)

Recolhimento – via Mapa
Eventos Complementar
780001

Que pertence o crédito N/A
Baixa de Créditos Inscritos
em Dívida Ativa
Nota Patrimonial Operação Patrimonial (31)

Baixa de Créditos
Inscritos em Dívida Ativa

Que pertence o crédito N/A

Definição IPVA

Imposto de transmissão causa mortis e doação é um imposto Estadual devido por toda pessoa física ou jurídica que receber bens ou direitos como herança, diferença de partilha ou doação. O ITCD incide sobre bens imóveis situados no Estado e respectivos direitos, e sobre os bens móveis, títulos e créditos, quando o inventário ou arrolamento se processar ou o doador tiver domicílio no Estado.

Fluxo de Procedimentos

Procedimentos contábeis para Material de Consumo

Contabilização

A tabela abaixo apresenta os mecanismos usados no SIGEFES para executar os procedimentos contábeis ilustrados no diagrama acima.


Documento Operação Patrimonial / Evento UG1 UG2
Arrecadação – via Mapa Guia de Recolhimento
Orçamentária
Operação Patrimonial (14)

Arrecadação via mapa – rede
bancária de arrecadação.

UG que pertence o crédito N/A
Recolhimento – via Mapa Guia de Recolhimento
Orçamentária
Operação Patrimonial (11)

Transferencia rede bancária
arrecadação para Conta Única

Que pertence o crédito N/A
Arrecadação Concomitante
ao Recolhimento.
Guia de Recolhimento
Orçamentária
Operação Patrimonial (14)

Arrecadação concomitante ao
Recolhimento – via depósito em conta bancária

Que pertence o crédito N/A

Definição ITCD

Imposto de transmissão causa mortis e doação é um imposto Estadual devido por toda pessoa física ou jurídica que receber bens ou direitos como herança, diferença de partilha ou doação. O ITCD incide sobre bens imóveis situados no Estado e respectivos direitos, e sobre os bens móveis, títulos e créditos, quando o inventário ou arrolamento se processar ou o doador tiver domicílio no Estado.

Fluxo de Procedimentos

Procedimentos contábeis para Material de Consumo

Contabilização

A tabela abaixo apresenta os mecanismos usados no SIGEFES para executar os procedimentos contábeis ilustrados no diagrama acima.


Documento Operação Patrimonial / Evento UG1 UG2
Arrecadação – via Mapa Guia de Recolhimento
Orçamentária
Operação Patrimonial (14)

Arrecadação via mapa – rede
bancária de arrecadação.
Evento de sistema
140000, 660027, 780016

UG que pertence o crédito N/A
Recolhimento – via Mapa Guia de Recolhimento
Orçamentária
Operação Patrimonial (11)

Transferencia rede bancária
arrecadação para Conta Única
Evento de sistema
110000, 780001

Que pertence o crédito N/A
Arrecadação Concomitante
ao Recolhimento.
Guia de Recolhimento
Orçamentária
Operação Patrimonial (14)

Arrecadação concomitante ao Recolhimento
via depósito em conta bancária

Que pertence o crédito N/A