Obrigações Conveniadas (Convênios Concedidos)

De Wiki Siafe
Revisão de 16h49min de 28 de agosto de 2014 por imported>Monica.ramineli (Criou página com '== Definição == Compreendem os investimentos e as aplicações financeiras de alta liquidez em moeda nacional, que são prontamente conversíveis em valores conhecidos de c...')
(dif) ← Edição anterior | Revisão atual (dif) | Versão posterior → (dif)
Ir para navegação Ir para pesquisar

Definição

Compreendem os investimentos e as aplicações financeiras de alta liquidez em moeda nacional, que são prontamente conversíveis em valores conhecidos de caixa e que estão sujeitas a um insignificante risco de mudança de valor.

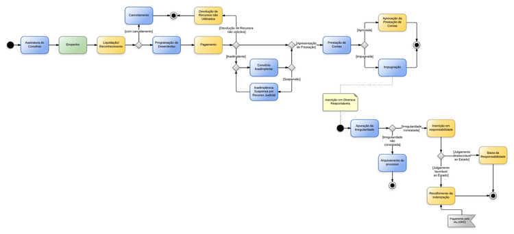
Fluxo de Procedimentos

Procedimentos contábeis

Contabilização

A tabela abaixo apresenta os mecanismos usados no sistema para executar os procedimentos contábeis ilustrados no diagrama acima.

Procedimento Contábil Documento Operação Patrimonial / Evento UG1 UG2
Aplicação Nota de Aplicação e Resgate Operação Patrimonial (11)

Aplicação
Evento Complementar
880048

UG que está realizando a aplicação N/A
Rendimento Nota Patrimonial Operação Patrimonial (14)

Rendimento da Aplicação
Evento Complementar
880050

UG que realizou a aplicação N/A
Resgate Nota de Aplicação e Resgate Operação Patrimonial (11)

Resgate da Aplicação
Evento Complementar
880049

UG que está realizando o resgate N/A
Reconhecimento Orçamentário do Rendimento Nota Patrimonial Operação Patrimonial (00)

Reconhecimento Orçamentário do Rendimento do Investimento e Aplicações Temporárias - RPPS
Evento Complementar
660027

UG que está realizando o resgate N/A
Aplicação Nota de Aplicação e Resgate Operação Patrimonial (11)

Aplicação
Evento Complementar
880048

UG que está realizando a aplicação N/A
Perda Nota Patrimonial Operação Patrimonial (31)

Ajuste de Perdas com Títulos e Valores Mobiliários - Desvalorização das Aplicações

UG que está realizando a aplicação N/A
Reversão da Perda Nota Patrimonial Operação Patrimonial (11)

Reversão dos Ajuste de Perdas com Títulos e Valores Mobiliários - Desvalorização das Aplicações

UG que está realizando a aplicação N/A
Resgate Nota de Aplicação e Resgate Operação Patrimonial (11)

Resgate
Evento Complementar
880049

UG que está realizando o resgate N/A
Reconhecimento Orçamentário da Receita Nota Patrimonial Operação Patrimonial (00)

Reconhecimento Orçamentário do Rendimento do Investimento e Aplicações Temporárias - RPPS
Evento Complementar
660027

UG que está realizando a aplicação N/A
Empenho Nota de Empenho Eventos de Sistema

660012, 880003, 880007

UG que está lançando a folha N/A
Liquidação Nota de Liquidação Operação Patrimonial (12)

Reconhecimento da obrigação
Eventos de Sistema
660018, 780005, 880006

UG que está lançando a folha N/A
Programação de Desembolso Programação de Desembolso Orçamentária Eventos de Sistema

770001, 770002

UG que está lançando a folha N/A
Pagamento Ordem Bancária Orçamentária Operação Patrimonial (21)

Pagamento da despesa empenhada
e liquidada no Exercício Atual
Eventos de Sistema
660023, 770012, 770013, 880002

UG que está lançando a folha N/A