Obrigações Conveniadas (Convênios Concedidos)

De Wiki Siafe
Revisão de 17h05min de 28 de agosto de 2014 por imported>Monica.ramineli (→‎Fluxo de Procedimentos)
Ir para navegação Ir para pesquisar

Definição

Registra as receitas recebidas através de transferências de convênios firmados, com ou sem contraprestações de serviços, por entidades públicas de qualquer espécie ou entre estas e organizações particulares, para realização de objetivos de interesse comum dos partícipes, destinados a custear despesas correntes.

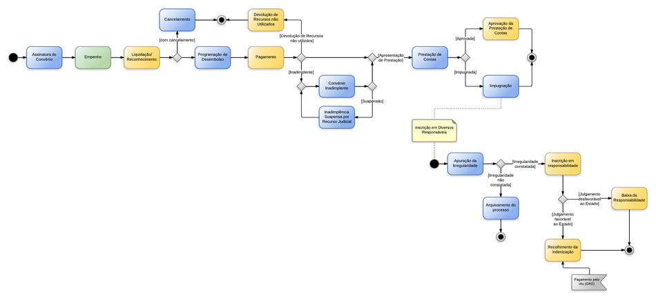
Fluxo de Procedimentos

Procedimentos contábeis

Contabilização

A tabela abaixo apresenta os mecanismos usados no sistema para executar os procedimentos contábeis ilustrados no diagrama acima.

Procedimento Contábil Documento Operação Patrimonial / Evento UG1 UG2
Aplicação Nota de Aplicação e Resgate Operação Patrimonial (11)

Aplicação
Evento Complementar
880048

UG que está realizando a aplicação N/A
Rendimento Nota Patrimonial Operação Patrimonial (14)

Rendimento da Aplicação
Evento Complementar
880050

UG que realizou a aplicação N/A
Resgate Nota de Aplicação e Resgate Operação Patrimonial (11)

Resgate da Aplicação
Evento Complementar
880049

UG que está realizando o resgate N/A
Reconhecimento Orçamentário do Rendimento Nota Patrimonial Operação Patrimonial (00)

Reconhecimento Orçamentário do Rendimento do Investimento e Aplicações Temporárias - RPPS
Evento Complementar
660027

UG que está realizando o resgate N/A
Aplicação Nota de Aplicação e Resgate Operação Patrimonial (11)

Aplicação
Evento Complementar
880048

UG que está realizando a aplicação N/A
Perda Nota Patrimonial Operação Patrimonial (31)

Ajuste de Perdas com Títulos e Valores Mobiliários - Desvalorização das Aplicações

UG que está realizando a aplicação N/A
Reversão da Perda Nota Patrimonial Operação Patrimonial (11)

Reversão dos Ajuste de Perdas com Títulos e Valores Mobiliários - Desvalorização das Aplicações

UG que está realizando a aplicação N/A
Resgate Nota de Aplicação e Resgate Operação Patrimonial (11)

Resgate
Evento Complementar
880049

UG que está realizando o resgate N/A
Reconhecimento Orçamentário da Receita Nota Patrimonial Operação Patrimonial (00)

Reconhecimento Orçamentário do Rendimento do Investimento e Aplicações Temporárias - RPPS
Evento Complementar
660027

UG que está realizando a aplicação N/A
Empenho Nota de Empenho Eventos de Sistema

660012, 880003, 880007

UG que está lançando a folha N/A
Liquidação Nota de Liquidação Operação Patrimonial (12)

Reconhecimento da obrigação
Eventos de Sistema
660018, 780005, 880006

UG que está lançando a folha N/A
Programação de Desembolso Programação de Desembolso Orçamentária Eventos de Sistema

770001, 770002

UG que está lançando a folha N/A
Pagamento Ordem Bancária Orçamentária Operação Patrimonial (21)

Pagamento da despesa empenhada
e liquidada no Exercício Atual
Eventos de Sistema
660023, 770012, 770013, 880002

UG que está lançando a folha N/A