Suprimento de Fundos

De Wiki Siafe
Revisão de 18h35min de 9 de maio de 2014 por imported>Gabriel.borges (→‎Contabilização)
Ir para navegação Ir para pesquisar

Definição

O suprimento de fundos é caracterizado por ser um adiantamento de valores a um servidor para futura prestação de contas. Esse adiantamento constitui despesa orçamentária, ou seja, para conceder recursos ao suprido é necessário percorrer os estágios da despesa.

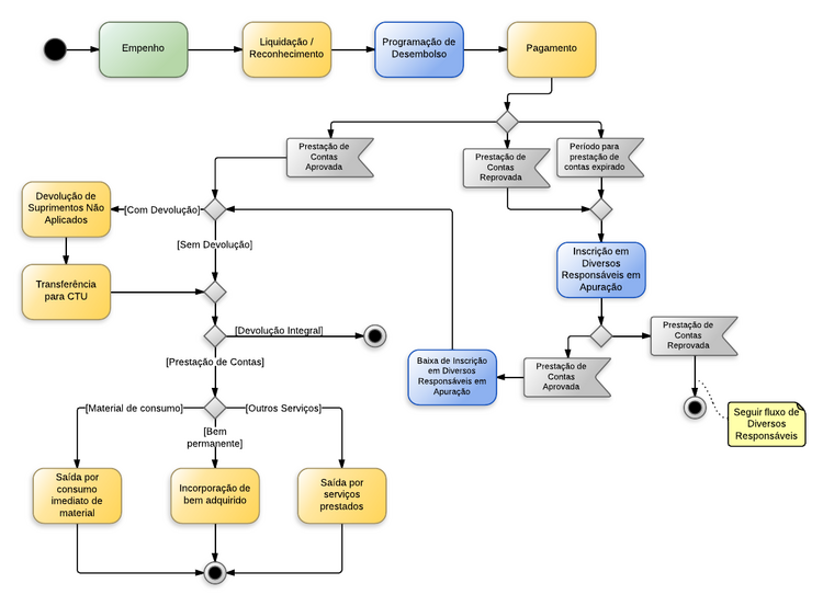
Fluxo de Procedimentos

Procedimentos contábeis para Suprimento de Fundos

Contabilização

A tabela abaixo apresenta os mecanismos usados no sistema para executar os procedimentos contábeis ilustrados no diagrama acima.

Procedimento Contábil Documento Operação Patrimonial / Evento UG1 UG2
Empenho Nota de Empenho Eventos de Sistema

660012, 660015, 880003, 880007

UG que está concedendo os suprimentos N/A
Liquidação / Reconhecimento Nota de Liquidação Operação Patrimonial (12)

Reconhecimento da obrigação com incorporação de ativo - SEM CONTRATO
Eventos de Sistema
660018, 780005, 880006

UG que está concedendo os suprimentos N/A
Programação de Desembolso Programação de Desembolso Orçamentária Eventos de Sistema

770001, 770002

UG que está concedendo os suprimentos N/A
Pagamento Ordem Bancária Orçamentária Operação Patrimonial (21)

Pagamento da despesa empenhada e liquidada no Exercício Atual
Eventos de Sistema
660023, 770003, 770005, 780004, 880002

UG que está concedendo os suprimentos N/A
Devolução de Suprimentos Não Aplicados Guia de Devolução Serão estornados os lançamentos produzidos pela OB, NL, NE e NR, nos montantes definidos na GD UG que concedeu os suprimentos N/A
Transferência para CTU Ordem Bancária de Transferência Item Patrimonial

TRANSFERÊNCIA FINANCEIRA
Operação Patrimonial (01/10)
Transferência para Própria UG
Eventos de Sistema
780023, 870005, 880056

UG que concedeu os suprimentos UG que concedeu os suprimentos
Nota Patrimonial Operação Patrimonial (78)

Controle da Apuração de Diversos Responsáveis

UG que concedeu os suprimentos N/A
Baixa de Controle de Diversos Responsaveis em Apuração Nota Patrimonial Operação Patrimonial (87)

Operação de controle de Diversos Responsáveis em Apuração

UG que concedeu os suprimentos N/A
Baixa do Suprimento de Fundos com Reconhecimento de VPD Nota Patrimonial Operação Patrimonial (01)

Operação de baixa do Suprimento de Fundos com Reconhecimento de VPD.

UG que concedeu os suprimentos N/A
Aprovação de Prestação de Contas Nota Patrimonial Operação Patrimonial (31+11)

Registro da Aprovação da Prestação de Contas

UG que concedeu os suprimentos N/A
Incorporação de bem adquirido Nota Patrimonial Operação Patrimonial (11)

Incorporação de bem

UG que incorporou os suprimentos N/A