Imóveis Dominiais

De Wiki Siafe
Ir para navegação Ir para pesquisar

Definição

Compreende os bens, tais como edifícios ou terrenos, destinados a serviço ou estabelecimento da administração federal, estadual ou municipal, inclusive os de suas autarquias e fundações públicas, como imóveis residenciais, terrenos, glebas, aquartelamento, aeroportos, açudes, fazendas, museus, hospitais, hotéis dentre outros.

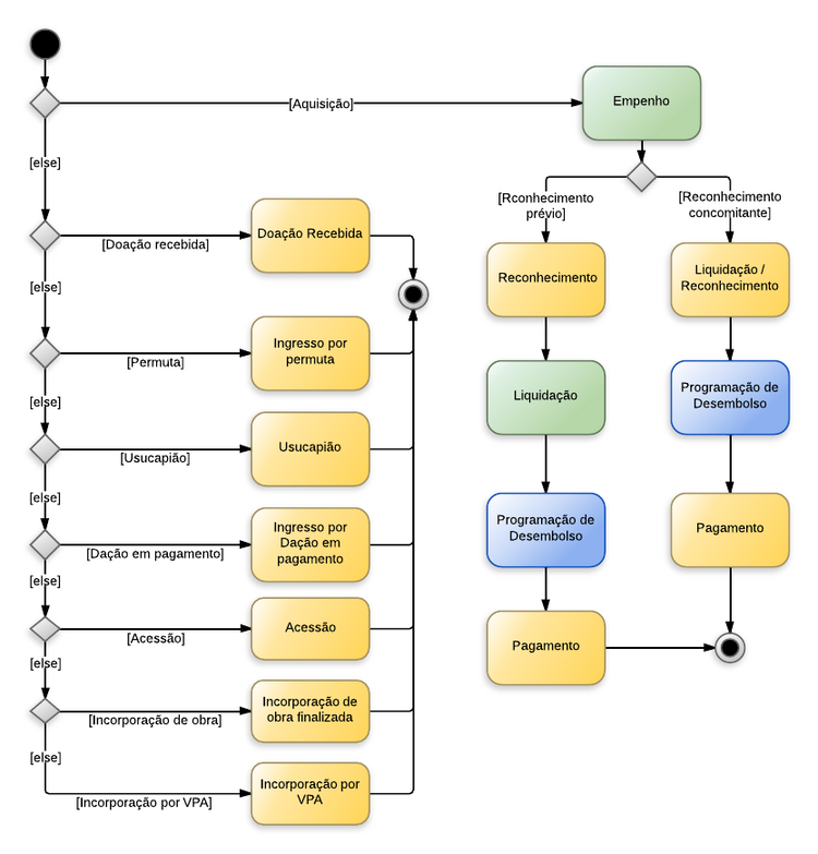
Fluxo de Procedimentos

Procedimentos contábeis para Material de Consumo

Contabilização

A tabela abaixo apresenta os mecanismos usados no sistema para executar os procedimentos contábeis ilustrados no diagrama acima.

Procedimento Contábil Documento Operação Patrimonial / Evento UG1 UG2
Empenho Nota de Empenho Eventos de Sistema

660012, 880003, 880007

UG Executora N/A
Reconhecimento Nota Patrimonial Operação Patrimonial (12)

Reconhecimento da obrigação e incorporação do ativo

UG Executora N/A
Reconhecimento e Liquidação Nota de Liquidação Operação Patrimonial (12)

Reconhecimento da obrigação e incorporação do ativo
Eventos de Sistema
660018, 780005, 880006

UG Executora N/A
Programação de Desembolso Programação de Desembolso Orçamentária Eventos de Sistema

770001, 770002

UG Executora N/A
Pagamento Ordem Bancária Orçamentária Operação Patrimonial (21)

Pagamento da despesa empenhada e
liquidada no Exercício Atual
Eventos de Sistema
660023, 770012, 770013, 880002

UG Executora N/A
Doação Recebida Nota Patrimonial Operação Patrimonial (14)

Doação recebida da União, Consórcio Público, Instituição Multigovernamental, , Estado, Município, Pessoa Física e Instituição Privada

UG que recebeu a doação N/A
Ingresso por permuta Nota Patrimonial Operação Patrimonial (10)

Ingresso por permuta
Item Patrimonial dado em permuta
Operação Patrimonial (01)

Alienação por Permuta

UG que incorporou o imóvel N/A
Usucapião Nota Patrimonial Operação Patrimonial (14)

Incorporação por Usucapião

UG que incorporou o imóvel N/A
Ingresso por dação em pagamento Nota Patrimonial Operação Patrimonial (10)

Ingresso por dação em pagamento
Item Patrimonial no qual foi registrado
o direito Operação Patrimonial (01)

UG que incorporou o imóvel N/A
Acessão Nota Patrimonial Operação Patrimonial (14)

Incorporação por Acessão

UG que incorporou o imóvel N/A
Incorporação da obra finalizada Nota Patrimonial Operação Patrimonial (10)

Incorporação de obra finalizada
Tipo Patrimonial Obras e Instalações
Operação Patrimonial (01)

Reclassificação do imóvel após a finalização da
obra (transf. p/ a conta apropriada)

UG que incorporou a obra N/A
Incorporação por VPA Nota Patrimonial Operação Patrimonial (14)

Incorporação de imóvel localizado
por meio de inventário

UG que incorporou o imóvel N/A