Imóveis de Uso Comum do Povo: mudanças entre as edições
imported>Gabriel.borges |
imported>Gabriel.borges Sem resumo de edição |
||
| Linha 132: | Linha 132: | ||
<!---------------------------------------------------------------> | <!---------------------------------------------------------------> | ||
|} | |} | ||
*[[Operações Rotineiras]] | |||
*[[Saídas]] | |||
== Fluxo de Procedimentos - Operações Rotineiras == | == Fluxo de Procedimentos - Operações Rotineiras == | ||
Edição das 11h00min de 17 de dezembro de 2013
Definição
Bens de uso comum do povo pode ser entendido como os de domínio público, construídos ou não por pessoas jurídicas de direito público. Está à disposição da coletividade para o seu uso indiscriminado. Para o uso normal não depende de autorização como, por exemplo, as ruas, as praças, as praias.
Fluxo de Procedimentos - Entradas
Contabilização
A tabela abaixo apresenta os mecanismos usados no SIGEFES para executar os procedimentos contábeis ilustrados no diagrama acima.
| Procedimento Contábil | Documento | Operação Patrimonial / Evento | UG1 | UG2 |
|---|---|---|---|---|
| Empenho | Nota de Empenho | Eventos de Sistema 660012, 660015, 880003, 880007 |
UG Executora | N/A |
| Liquidação e Reconhecimento | Nota de Liquidação | Operação Patrimonial (12) Reconhecimento da obrigação e incorporação do ativo |
UG Executora | N/A |
| Programação de Desembolso | Programação de Desembolso Orçamentária |
Eventos de Sistema 770001, 770002 |
UG Executora | N/A |
| Pagamento | Ordem Bancária Orçamentária | Operação Patrimonial (21) Pagamento da despesa empenhada |
UG Executora | N/A |
| Incorporação da obra finalizada | Nota Patrimonial | Operação Patrimonial (10) Incorporação da obra finalizada |
UG que incorporou a obra | N/A |
| Doação Recebida | Nota Patrimonial | Operação Patrimonial (14) Doação recebida da União |
UG que recebeu a doação | N/A |
| Doação Recebida | Nota Patrimonial | Operação Patrimonial (14) Doação recebida de Consórcio Público |
UG que recebeu a doação | N/A |
| Doação Recebida | Nota Patrimonial | Operação Patrimonial (14) Doação recebida de Município |
UG que recebeu a doação | N/A |
| Doação Recebida | Nota Patrimonial | Operação Patrimonial (14) Doação recebida de Instituição |
UG que recebeu a doação | N/A |
| Doação Recebida | Nota Patrimonial | Operação Patrimonial (14) Doação recebida de Instituição |
UG que recebeu a doação | N/A |
| Doação Recebida | Nota Patrimonial | Operação Patrimonial (14) Doação recebida de outra UG do Estado |
UG que recebeu a doação | N/A |
| Doação Recebida | Nota Patrimonial | Operação Patrimonial (14) Doação recebida de Outro Estado |
UG que recebeu a doação | N/A |
| Usucapião | Nota Patrimonial | Operação Patrimonial (14) Incorporação por Usucapião |
UG que incorporou o imóvel | N/A |
| Incorporação por VPA | Nota Patrimonial | Operação Patrimonial (14) Incorporação de imóvel localizado |
UG que incorporou o imóvel | N/A |
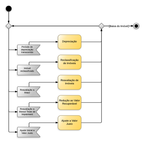
Fluxo de Procedimentos - Operações Rotineiras
Contabilização
A tabela abaixo apresenta os mecanismos usados no SIGEFES para executar os procedimentos contábeis ilustrados no diagrama acima.
| Documento | Operação Patrimonial / Evento | UG1 | UG2 | |
|---|---|---|---|---|
| Depreciação | Nota Patrimonial | Operação Patrimonial (31) Depreciação incorrida no exercício corrente |
UG cujo imóvel depreciou | N/A |
| Depreciação | Nota Patrimonial | Operação Patrimonial (31) Depreciação incorrida em exercícios anteriores |
UG cujo imóvel depreciou | N/A |
| Reavaliação de imóveis | Nota Patrimonial | Item Patrimonial de Origem Operação Patrimonial (01) Reclassificação de imóvel - Conta de Origem |
UG cujo imóvel está sendo reclassificado |
N/A |
| Redução ao Valor Recuperável | Nota Patrimonial | Operação Patrimonial (31) Reavaliação Negativa de Imóvel |
UG cujo imóvel terá seu valor reduzido |
N/A |
| Ajuste a Valor Justo | Nota Patrimonial | Operação Patrimonial (12) Ajuste Inicial a Valor Justo - Positivo |
UG cujo imóvel foi ajustado | N/A |
| Ajuste a Valor Justo | Nota Patrimonial | Operação Patrimonial (21) Ajuste Inicial a Valor Justo - Negativo |
UG cujo imóvel foi ajustado | N/A |
Fluxo de Procedimentos - Saídas
Contabilização
A tabela abaixo apresenta os mecanismos usados no SIGEFES para executar os procedimentos contábeis ilustrados no diagrama acima.
| Documento | Operação Patrimonial / Evento | UG1 | UG2 | |
|---|---|---|---|---|
| Apuração do Valor Líquido Contábil | Nota Patrimonial | Operação Patrimonial (11) Apuração do Valor Líquido Contábil |
UG que irá apurar o imóvel | N/A |
| Doação Concedida | Nota Patrimonial | Operação Patrimonial (31) Doação Concedida a outro Ente Governamental |
UG que doou o bem | N/A |
| Doação Concedida | Nota Patrimonial | Operação Patrimonial (31) Doações Concedidas a Consórcios Públicos |
UG que doou o bem | N/A |
| Doação Concedida | Nota Patrimonial | Operação Patrimonial (31) Doações Concedidas a Instituições |
UG que doou o bem | N/A |
| Doação Concedida | Nota Patrimonial | Operação Patrimonial (31/78) Doação Concedida a Outra UG do Estado |
UG que doou o bem | N/A |
| Baixa do bem por Destruição | Nota Patrimonial | Operação Patrimonial (31) Baixa total ou parcial por demolição ou destruição |
UG que está baixando o bem | N/A |
| Transferência para outra UG | Nota Patrimonial | Operação Patrimonial (31/14) Transferência de Imóvel entre UGs da Adm. Direta |
UG que está transferindo o bem | N/A |
