Bens Móveis

De Wiki Siafe
Ir para navegação Ir para pesquisar

Definição

Considera-se material permanente o de duração superior a dois anos. Englobam: aeronaves; aparelhos de medição; aparelhos e equipamentos de comunicação; aparelhos, equipamentos e utensílios médico, odontológico, laboratorial e hospitalar; aparelhos e equipamentos para esporte e diversões; aparelhos e utensílios domésticos; armamentos; bandeiras, flâmulas e insígnias; coleções e materiais bibliográficos; embarcações, equipamentos de manobra e patrulhamento; equipamentos de proteção, segurança, socorro e sobrevivência; instrumentos musicais e artísticos; máquinas, aparelhos e equipamentos de uso industrial; máquinas, aparelhos e equipamentos gráficos e equipamentos diversos; máquinas, aparelhos e utensílios de escritório; máquinas, ferramentas e utensílios de oficina; máquinas, tratores e equipamentos agrícolas, rodoviários e de movimentação de carga; mobiliário em geral; obras de arte e peças para museu; semoventes; veículos diversos; veículos ferroviários; veículos rodoviários; outros materiais permanentes.

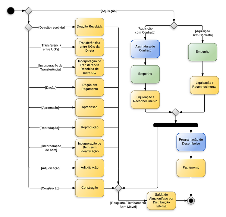
Fluxo de Procedimentos

Bens Móveis - Entradas.png

Contabilização

A tabela abaixo apresenta os mecanismos usados no sistema para executar os procedimentos contábeis ilustrados no diagrama acima.

Procedimento Contábil Documento Operação Patrimonial / Evento UG1 UG2
Assinatura do Contrato Nota Patrimonial Operação Patrimonial (78)

Assinatura do contrato

UG Executora N/A
Empenho Nota de Empenho Eventos de Sistema

660012, 660015, 880003, 880007

UG Executora N/A
Liquidação / Reconhecimento Nota de Liquidação Operação Patrimonial (12)

Reconhecimento da obrigação e ingresso no almoxarifado
Eventos de Sistema
660018, 780005, 880006

UG Executora N/A
Liquidação / Reconhecimento Nota de Liquidação Operação Patrimonial (12+88)

Reconhecimento da obrigação e ingresso no almoxarifado
Eventos de Sistema
660018, 780005, 880006

UG Executora N/A
Programação de Desembolso Programação de Desembolso Orçamentária Eventos de Sistema

770001, 770002

UG Executora N/A
Pagamento Ordem Bancária Orçamentária Operação Patrimonial (21)

Pagamento da despesa empenhada e liquidada no Exercício Atual
Eventos de Sistema
660023, 770012, 770013, 880002

UG Executora N/A
Adjudicação Nota Patrimonial Operação Patrimonial (14)

Incorporação por Adjudicação

UG que está incorporando o bem N/A
Incorporação por Permuta Nota Patrimonial Operação Patrimonial (10)

Incorporação por Permuta
Item Patrimonial referente ao
ativo baixado
Operação Patrimonial (01)

Baixa por Permuta

UG que está incorporando o bem N/A
Baixa por Permuta Nota Patrimonial Operação Patrimonial (01)

Baixa por Permuta
Item Patrimonial referente ao
ativo incorporado
Operação Patrimonial (10)

Baixa por Permuta

UG que está incorporando o bem N/A
Apreensão Nota Patrimonial Operação Patrimonial (14)

Incorporação por Apreensão

UG que está incorporando o bem N/A
Construção Nota Patrimonial Operação Patrimonial (14)

Incorporação por Construção Própria

UG que está incorporando o bem N/A
Dação em Pagamento Nota Patrimonial Operação Patrimonial (14)

Incorporação por Dação em Pagamento

UG que está incorporando o bem N/A
Reprodução Nota Patrimonial Operação Patrimonial (14)

Incorporação por Reprodução (Semoventes)

UG que está incorporando o bem N/A
Incorporação de bem, sem identificação, localizado por meio de Inventário Nota Patrimonial Operação Patrimonial (14)

Incorporação de bem, sem identificação, localizado por meio de Inventário

UG que está incorporando o bem N/A
Doação Recebida Nota Patrimonial Operação Patrimonial (14)

Doação Recebida de Pessoas Físicas

UG que está incorporando o bem N/A
Doação Recebida Nota Patrimonial Operação Patrimonial (14)

Doação Recebida de Instituições Privadas sem Fins Lucrativos

UG que está incorporando o bem N/A
Doação Recebida Nota Patrimonial Operação Patrimonial (14)

Doação Recebida de Instituições Privadas sem Fins Lucrativos

UG que está incorporando o bem N/A
Doação Recebida Nota Patrimonial Operação Patrimonial (14)

Doação Recebida da União

UG que recebeu o bem N/A
Doação Recebida Nota Patrimonial Operação Patrimonial (14)

Doação Recebida de Outros Estados

UG que recebeu o bem N/A
Doação Recebida Nota Patrimonial Operação Patrimonial (14)

Doação Recebida de Municípios

UG que recebeu o bem N/A
Doação Recebida Nota Patrimonial Operação Patrimonial (14+87)

Doação Recebida de Outra UG (Direta p/ Indireta ou Indireta p/ Direta)

UG que recebeu o bem N/A
Incorporação de Transferência recebida de outra UG Nota Patrimonial Operação Patrimonial (14+87)

Incorporação de Transferência Recebida de Outra UG

UG de destino do bem N/A
Transferência entre UG's da Direta Nota Patrimonial Operação Patrimonial (31+14)

Transferência do Almoxarifado de uma UG p/ o Almoxarifado de outra UG (somente Adm. Direta)

UG de Origem UG de Destino